裕芯经验网
首页
美食营养
生活百科
知识问答
生活知识
返回
裕芯经验网
首页
美食营养
游戏数码
手工爱好
生活知识
生活百科
健康养生
运动户外
职场理财
情感交际
母婴教育
时尚美容
知识问答
更多知识
搜索
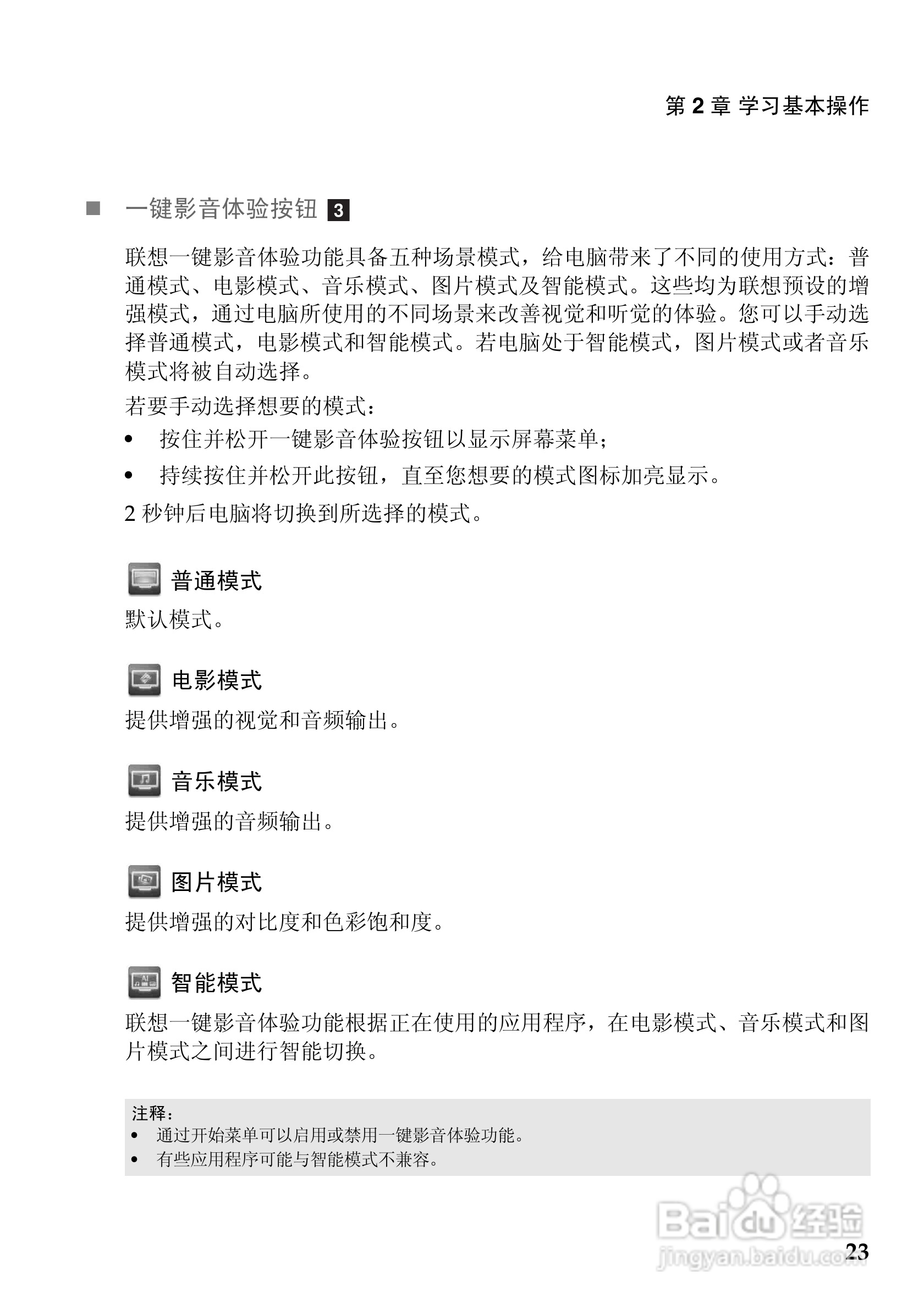
联想IdeaPad Z465手机使用说明书:[3]
2026-02-16 02:14:00
(共篇)
上一篇:
|
下一篇:
相关推荐
联想IdeaPad Z465手机使用说明书:[1]
阅读量:182
联想IdeaPad Z465手机使用说明书:[5]
阅读量:51
联想IdeaPad Z460手机使用说明书:[3]
阅读量:152
联想IdeaPad Z565手机使用说明书:[3]
阅读量:105
联想IdeaPad Z560手机使用说明书:[3]
阅读量:77
猜你喜欢
尿检阳性是什么意思
割舍的意思
岗位排名是什么意思
乔迁祝福语
儒雅的意思
network是什么意思
死前放屁又叫什么
澳大利亚旅游买什么
母亲节送什么
牛郎是什么意思
猜你喜欢
罗曼蒂克是什么意思
祝福祖国的成语
耶和华祝福满满
包邮是什么意思
studio是什么意思
资源不足是什么意思
巢湖有什么好玩的地方
笔记本截图按什么键
怀孕六个月应注意什么
slogan是什么意思