裕芯经验网
首页
美食营养
游戏数码
知识问答
生活知识
返回
裕芯经验网
首页
美食营养
游戏数码
手工爱好
生活知识
健康养生
运动户外
职场理财
情感交际
母婴教育
时尚美容
知识问答
搜索
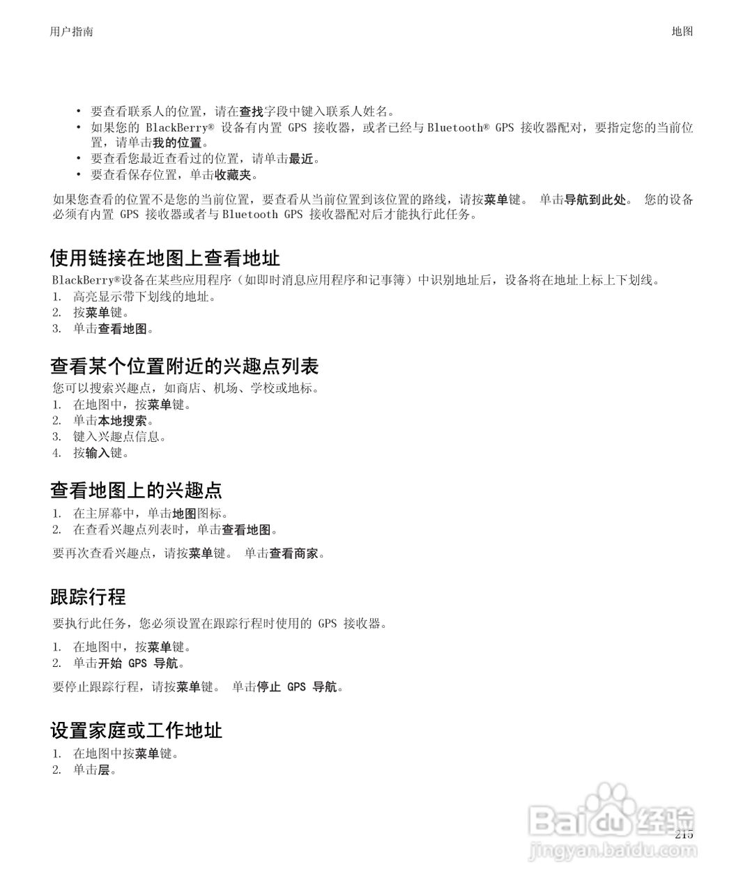
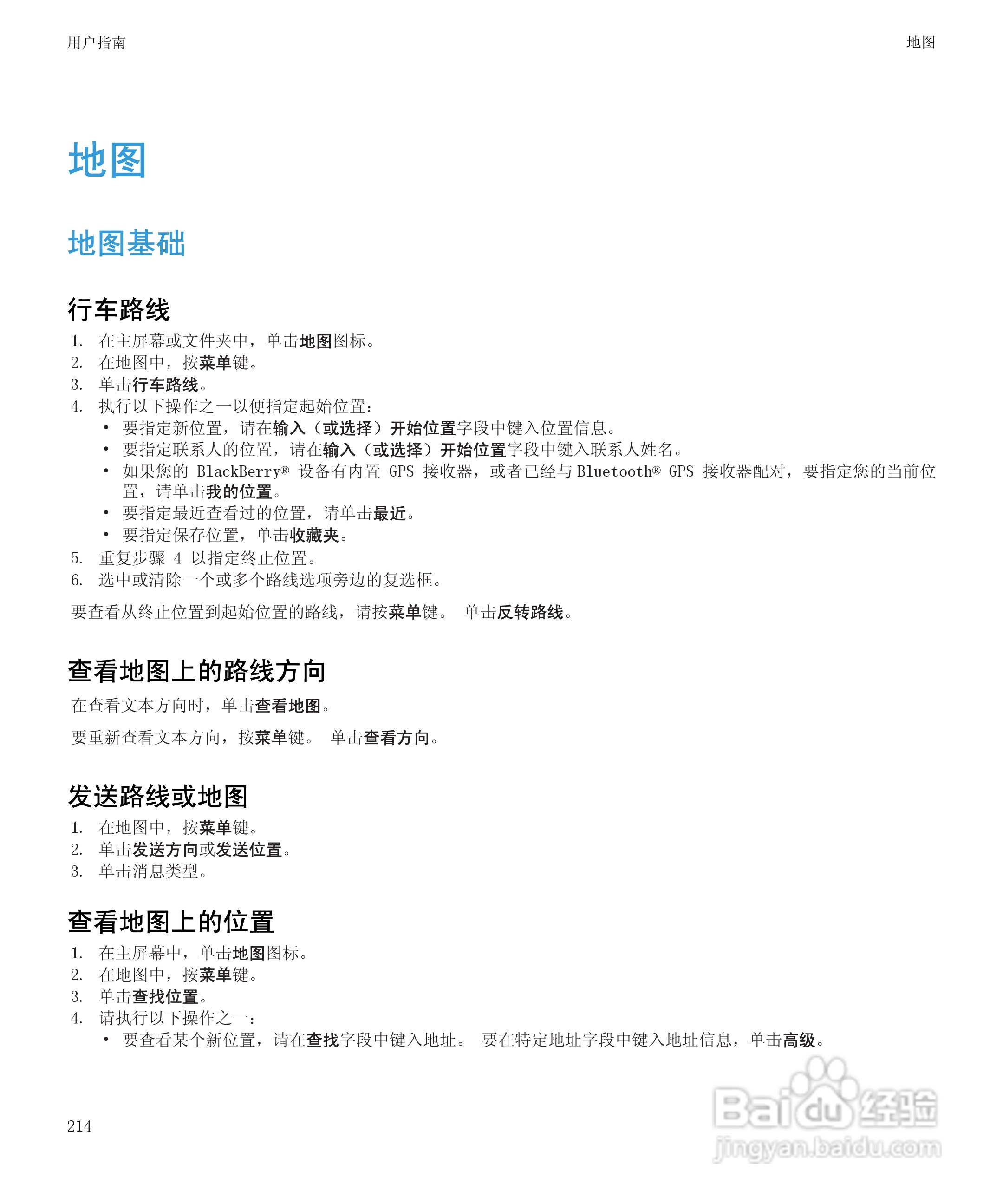
黑莓BlackBerry Curve 9100手机使用说明书:[22]
2026-02-17 05:41:27
(共篇)
上一篇:
|
下一篇:
相关推荐
黑莓BlackBerry Curve 9100手机使用说明书:[23]
阅读量:114
黑莓BlackBerry Curve 9100手机使用说明书:[17]
阅读量:145
黑莓BlackBerry Curve 9100手机使用说明书:[5]
阅读量:63
使用说明书wf2651使用指南
阅读量:112
使用说明书封面怎么做
阅读量:103
猜你喜欢
荔枝吃多了会怎么样
如何办理护照
仙二代的修仙生活
怎么设置电脑待机密码
如何建qq群
佐卡伊怎么样
如何做电子相册
键盘上的乘号怎么打
11月份是什么星座
长兴岛生活网
猜你喜欢
gdp是什么意思
邮箱地址是什么
男性阴囊潮湿是什么病
惬意是什么意思
网银是什么
怎么改变桌面图标大小
怎么盘头发简单好看
李尖尖是什么电视剧
汽车怎么挂档
如何让自己变得幽默