裕芯经验网
首页
美食营养
游戏数码
知识问答
生活知识
返回
裕芯经验网
首页
美食营养
游戏数码
手工爱好
生活知识
健康养生
运动户外
职场理财
情感交际
母婴教育
时尚美容
知识问答
搜索
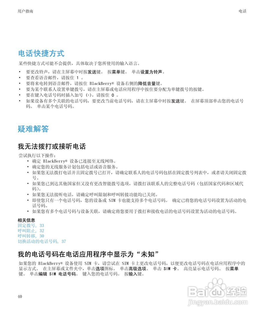
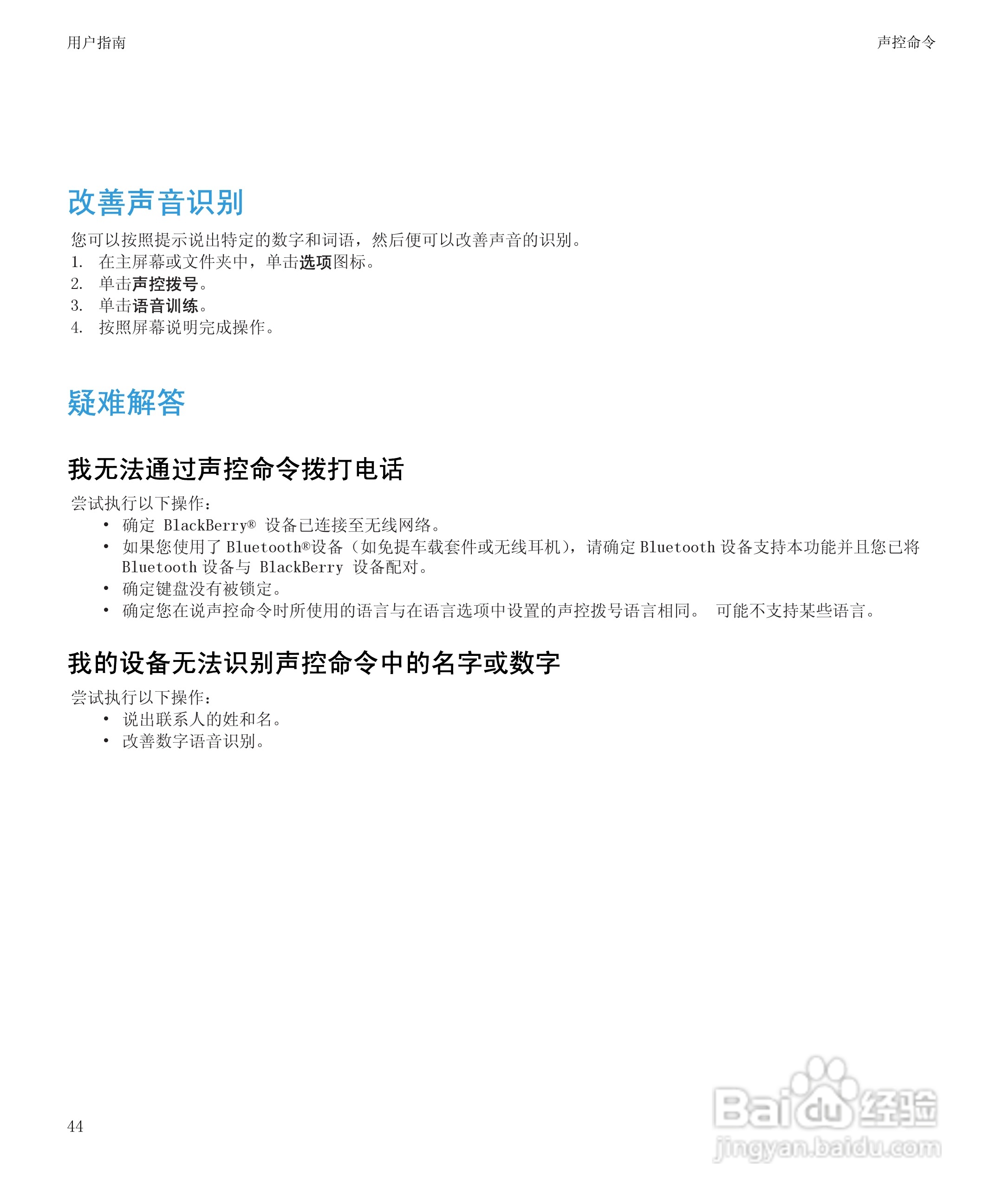
黑莓BlackBerry Pearl 9105手机使用说明书:[5]
2026-02-24 05:02:26
(共篇)
上一篇:
|
下一篇:
相关推荐
黑莓BlackBerry Pearl 9105手机使用说明书:[17]
阅读量:93
使用说明书封面怎么做
阅读量:140
使用说明书wf2651使用指南
阅读量:23
黑莓BlackBerry Pearl 9105手机使用说明书:[21]
阅读量:53
黑莓BlackBerry Pearl 9105手机使用说明书:[28]
阅读量:55
猜你喜欢
psp怎么连接电脑
亚洲气候特点
平潭岛旅游
星期一英文怎么写
cad倒角怎么标注
八公山风景区
车载充电器怎么使用
蛋白打发不起来怎么办
毕棚沟最佳旅游时间
孕妇可以吃杏仁吗
猜你喜欢
帕拉丁怎么样
薏苡仁怎么吃
月经过后几天可以同房
南北湖景区
天猫店铺怎么开
空调怎么用省电
运动完多久可以喝水
安耐晒怎么样
康定旅游
玻璃怎么擦才干净