裕芯经验网
首页
美食营养
生活百科
知识问答
生活知识
返回
裕芯经验网
首页
美食营养
游戏数码
手工爱好
生活知识
生活百科
健康养生
运动户外
职场理财
情感交际
母婴教育
时尚美容
知识问答
更多知识
搜索
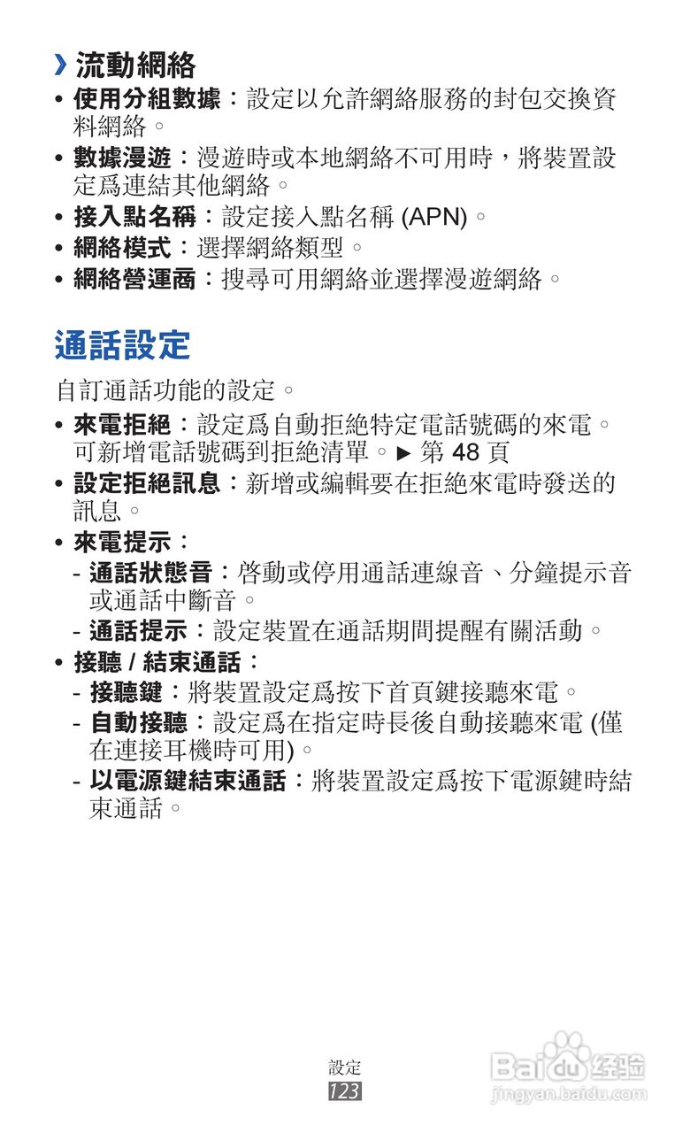
三星GT-S6500D手机使用说明书:[13]
2026-02-12 23:08:45
(共篇)
上一篇:
|
下一篇:
相关推荐
三星GT-S6500D手机使用说明书:[14]
阅读量:69
三星GT-S6500D手机使用说明书:[10]
阅读量:63
手机怎么给视频添加音乐的三种方法
阅读量:136
三星GT-S6500D手机使用说明书:[7]
阅读量:26
三星GT-S6500D手机使用说明书:[8]
阅读量:167
猜你喜欢
怎么看电脑是32位还是64位
钻戒怎么选
台式电脑怎么设置密码
铃声多多怎么设置铃声
被蚊子咬了怎么办
海信冰箱质量怎么样
我的世界压力板怎么做
无线路由器怎么设置密码
荧光剂怎么检测
弹弓怎么瞄准图解
猜你喜欢
新生儿黄疸高怎么办
iphone怎么备份
惠怎么组词
wifi怎么修改密码
快递丢了怎么赔偿
金毛怎么看纯不纯
怎么踢毽子
掉发怎么办
word分数怎么输入
无线路由器怎么改密码