裕芯经验网
首页
美食营养
游戏数码
知识问答
生活知识
返回
裕芯经验网
首页
美食营养
游戏数码
手工爱好
生活知识
健康养生
运动户外
职场理财
情感交际
母婴教育
时尚美容
知识问答
搜索
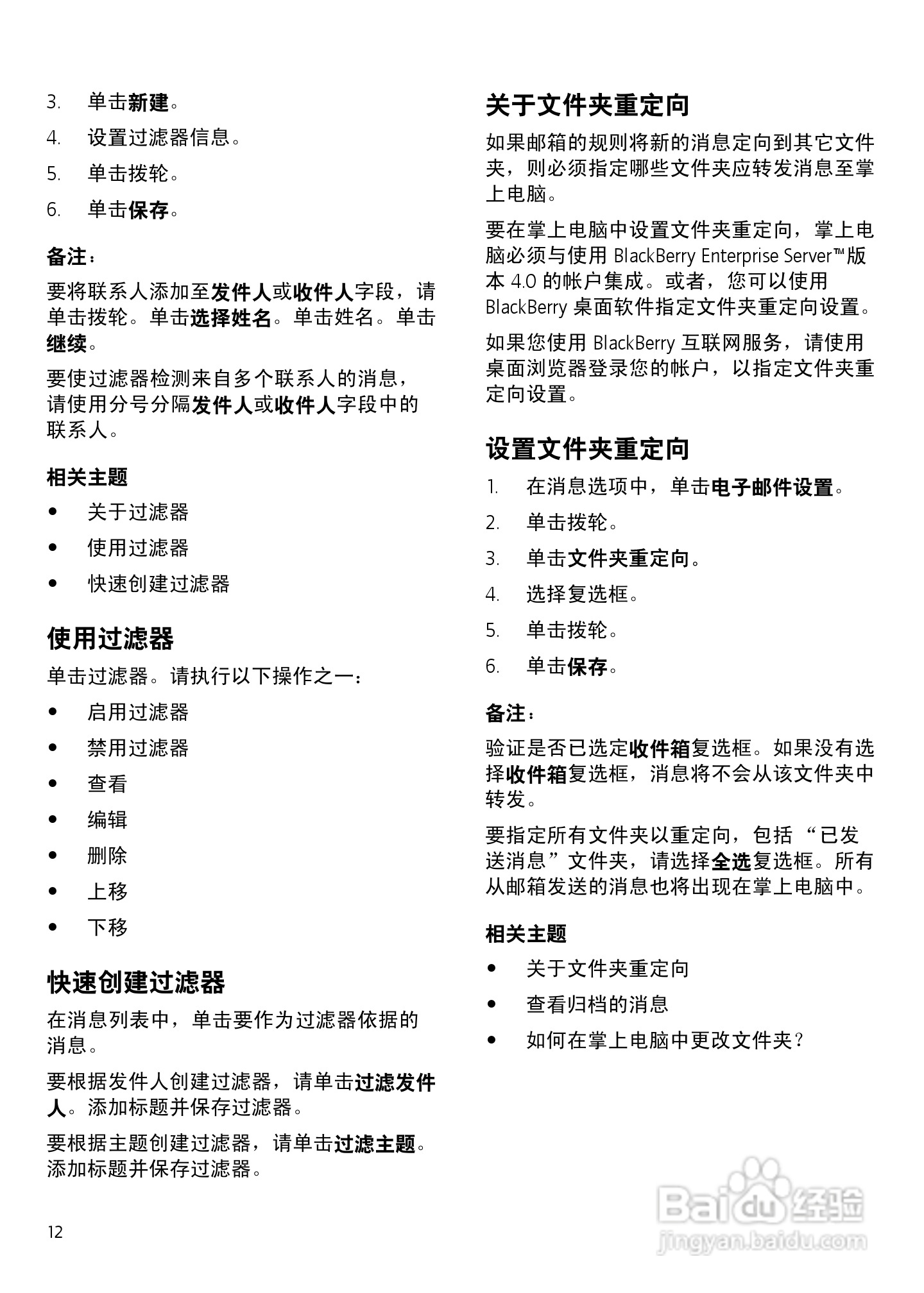
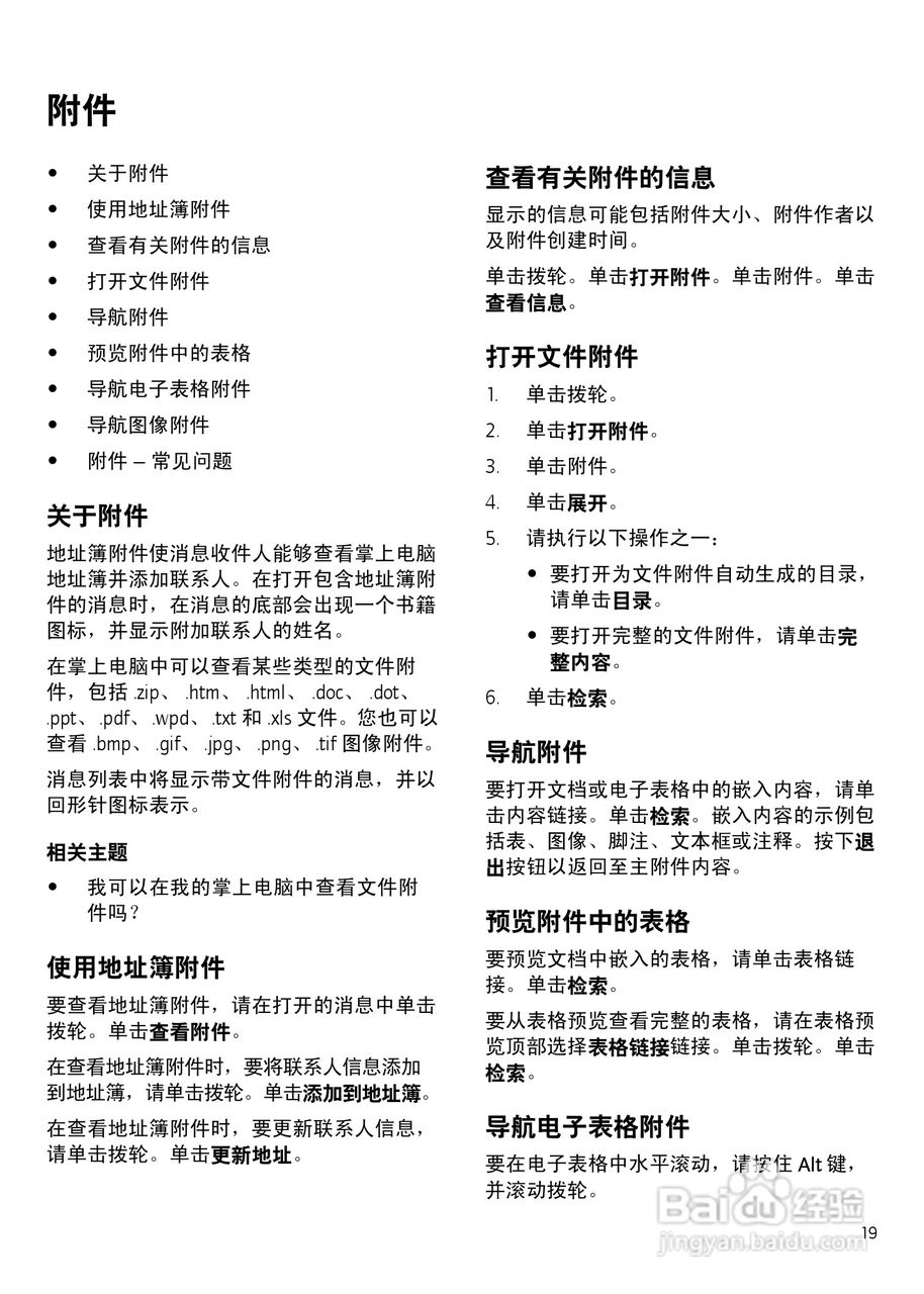
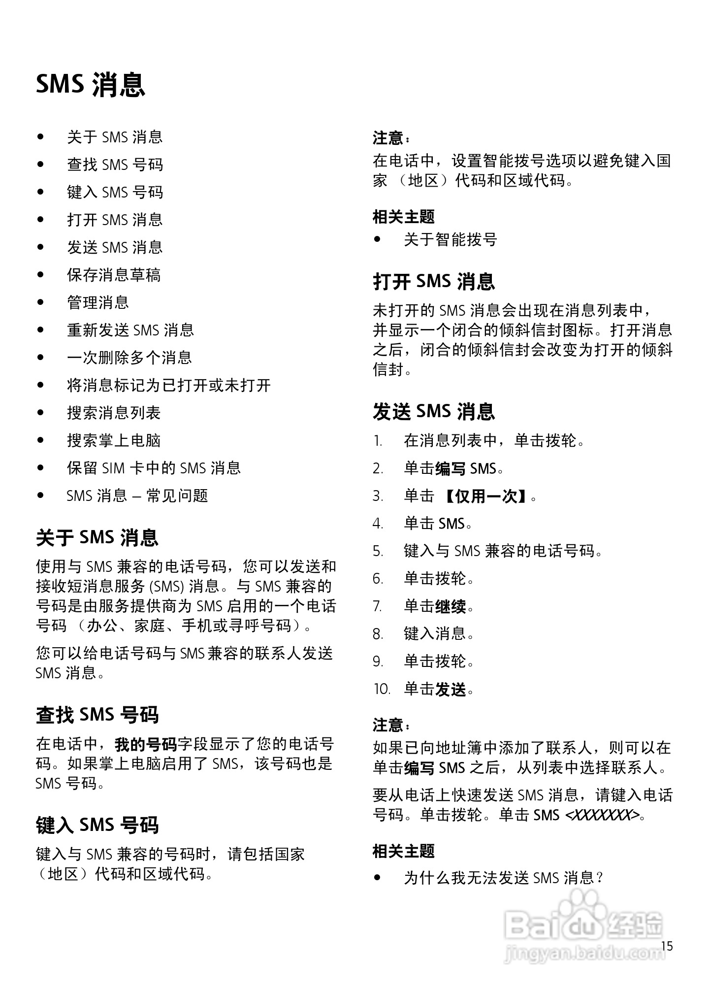
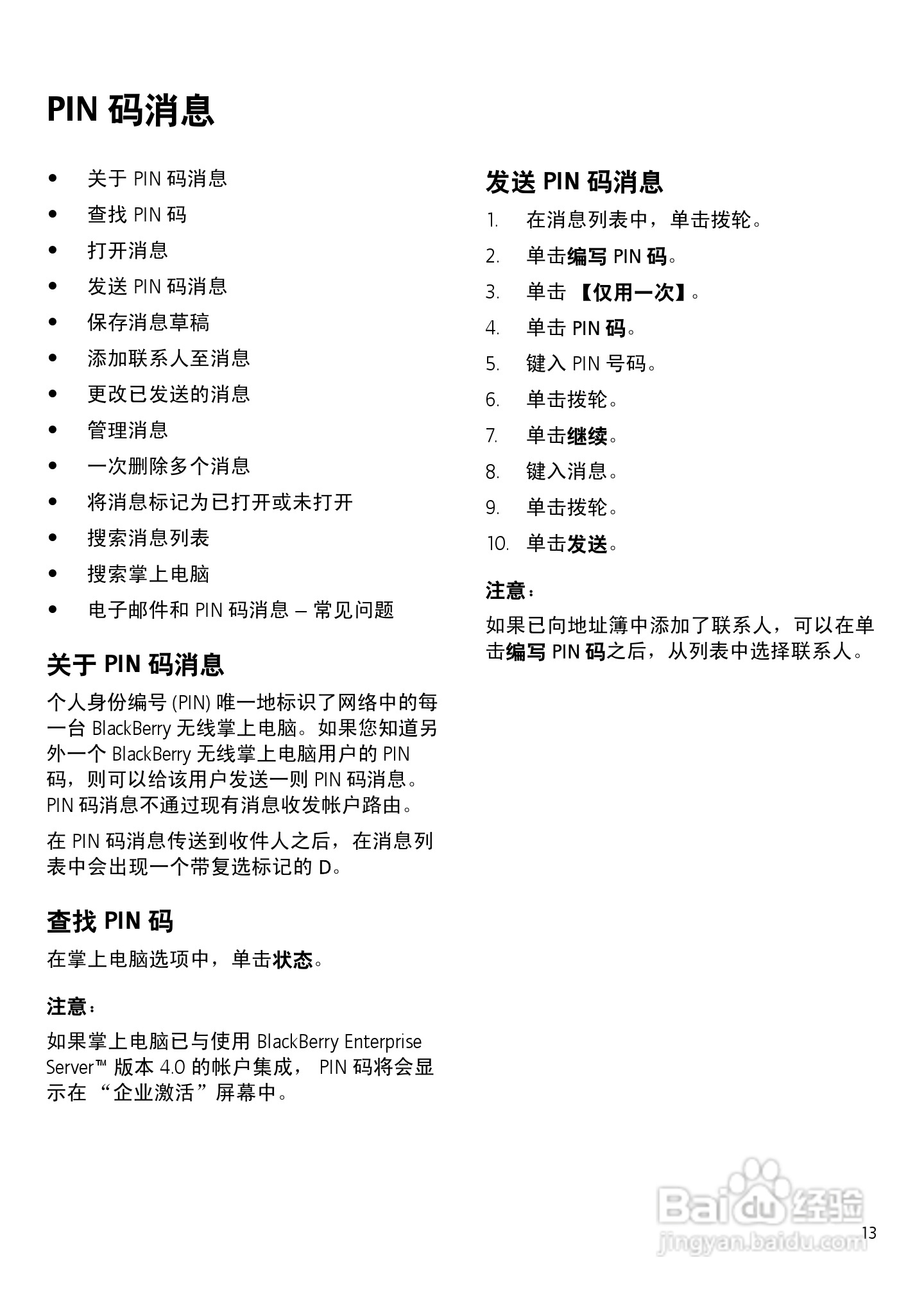
黑莓手机6220型使用说明书:[2]
2026-02-15 08:04:15
(共篇)
上一篇:
|
下一篇:
相关推荐
黑莓手机6220型使用说明书:[9]
阅读量:32
黑莓手机6220型使用说明书:[12]
阅读量:170
黑莓手机中如何恢复歌曲的
阅读量:174
黑莓手机6220型使用说明书:[11]
阅读量:191
黑莓手机6220型使用说明书:[13]
阅读量:23
猜你喜欢
浮屠是什么意思
学生社保卡有什么用
jojo是什么意思
什么是外包公司
芙蓉花的养殖方法
蔡徐坤是什么梗
danger是什么意思
什么是通知存款
地方专项计划什么意思
头发晕是什么病的征兆
猜你喜欢
正襟危坐是什么意思
marker是什么意思
weak是什么意思
什么是电商平台
什么相争渔翁得利
软座和硬座有什么区别
开药店需要什么手续
维生素b族的副作用
outlook是什么
7月22日是什么日子