裕芯经验网
首页
美食营养
生活百科
知识问答
生活知识
返回
裕芯经验网
首页
美食营养
游戏数码
手工爱好
生活知识
生活百科
健康养生
运动户外
职场理财
情感交际
母婴教育
时尚美容
知识问答
更多知识
搜索
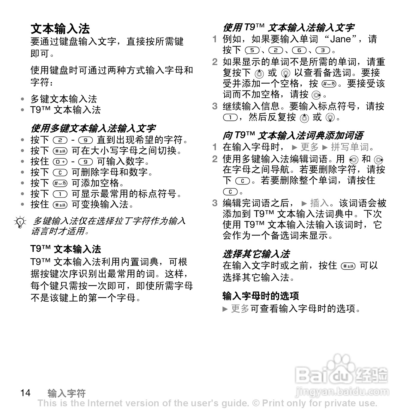
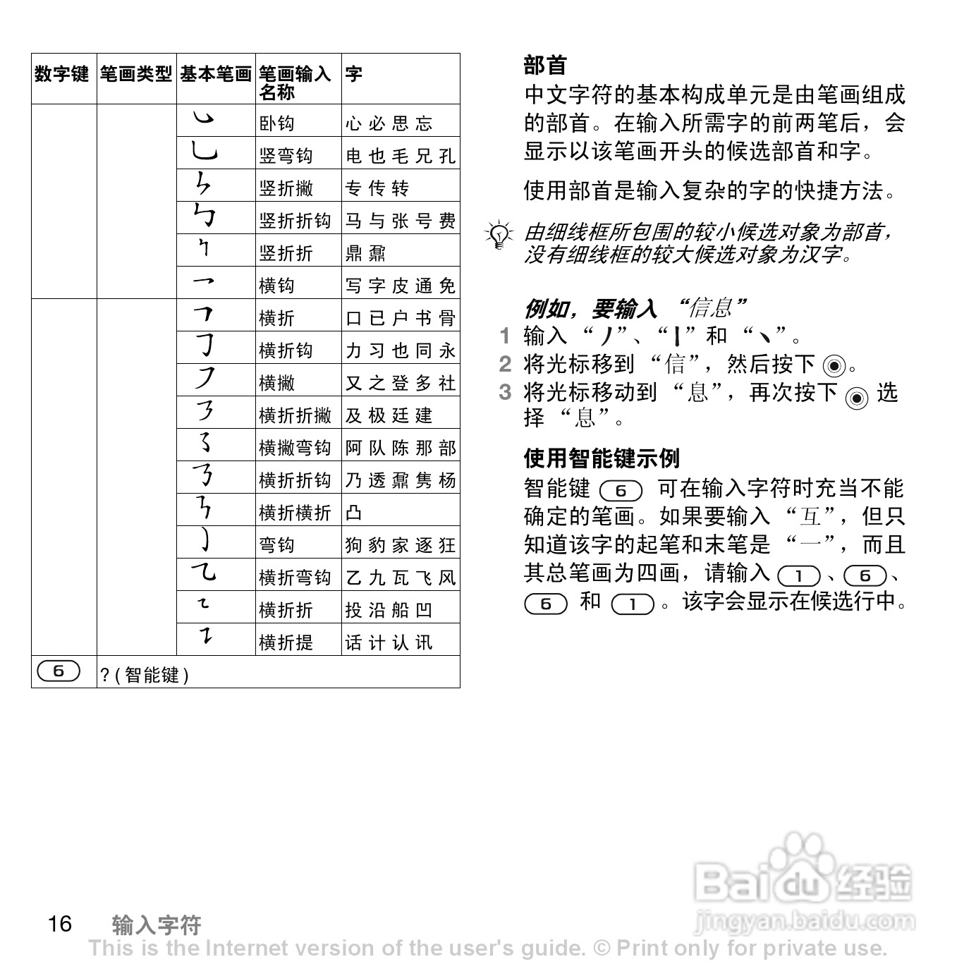
索尼爱立信Z558C手机使用说明书:[2]
2026-02-14 21:25:41
(共篇)
上一篇:
|
下一篇:
相关推荐
索尼爱立信Z558C手机使用说明书:[7]
阅读量:89
使用说明书封面怎么做
阅读量:24
索尼爱立信Z558C手机使用说明书:[6]
阅读量:149
索尼爱立信U20i手机使用说明书:[2]
阅读量:128
索尼爱立信G700c手机使用说明书:[2]
阅读量:143
猜你喜欢
直女是什么意思
眼皮跳是什么原因
什么值得买
风疹病毒是什么
炎症是什么
苹果什么时候吃最好
viscose是什么面料
梦见采蘑菇是什么意思
姘头是什么意思
什么是低碳生活
猜你喜欢
碱水是什么
i5和i7有什么区别
几次真的想让自己醉是什么歌
生抽是什么
七月十四是什么日子
结婚14年是什么婚
巨蟹座女和什么座最配
小腿浮肿是什么原因引起的
空调除湿是什么意思
如懿传为什么下架