裕芯经验网
首页
美食营养
生活百科
知识问答
生活知识
返回
裕芯经验网
首页
美食营养
游戏数码
手工爱好
生活知识
生活百科
健康养生
运动户外
职场理财
情感交际
母婴教育
时尚美容
知识问答
更多知识
搜索
戴尔Vostro 1700笔记本电脑使用说明书:[15]
2026-05-04 08:19:36
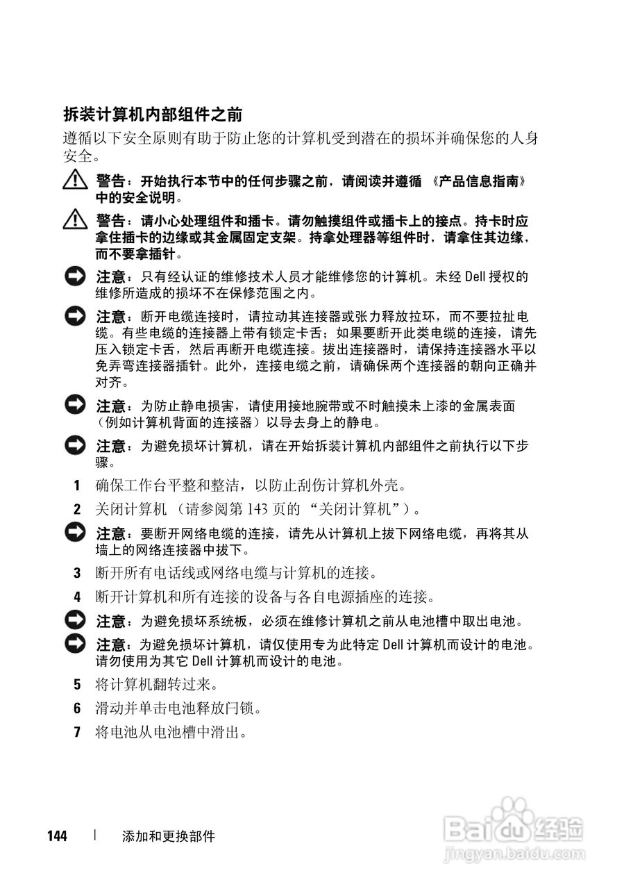
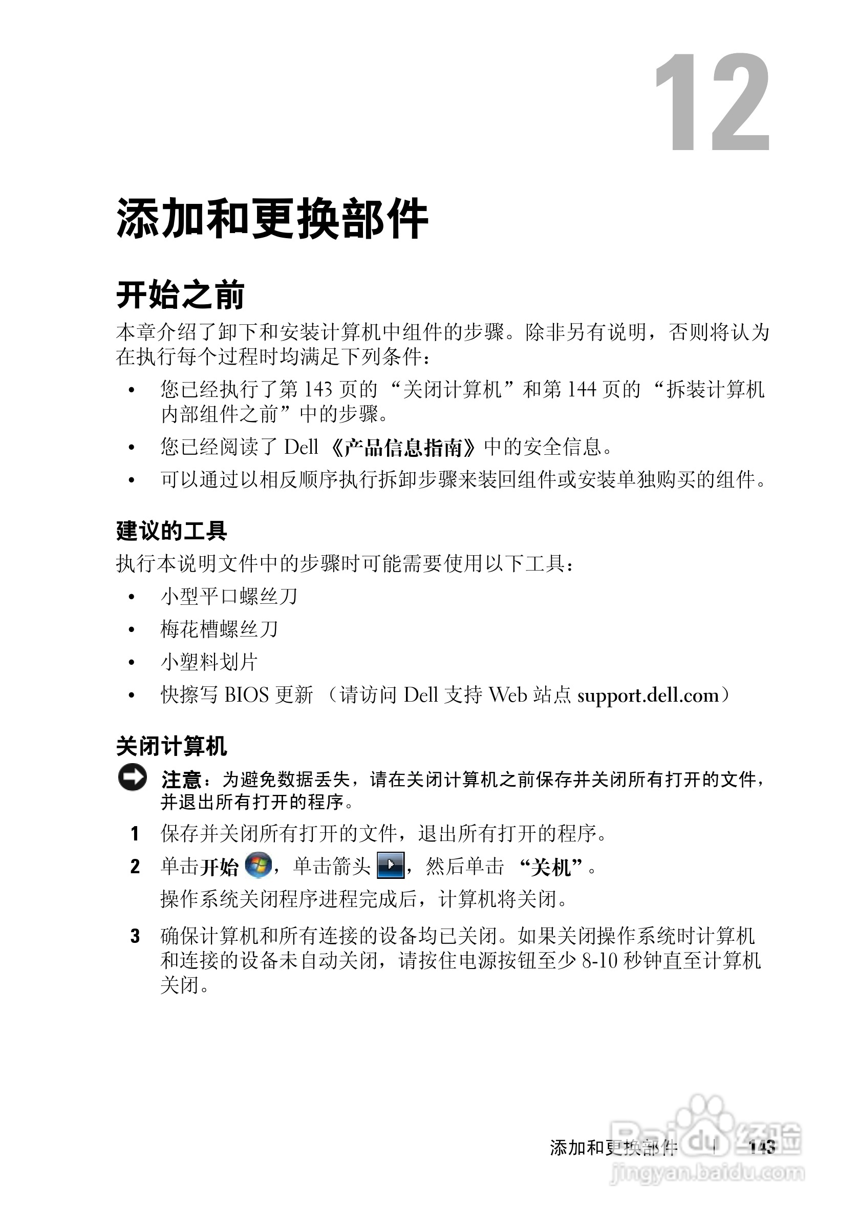
本篇为《戴尔Vostro 1700笔记本电脑使用说明书》,主要介绍该产品的使用方法以及常见故障解决方案。
(共篇)
上一篇:
|
下一篇:
相关推荐
戴尔Vostro 1700笔记本电脑使用说明书:[15]
阅读量:37
戴尔Vostro 1700笔记本电脑使用说明书:[10]
阅读量:171
戴尔Vostro 1700笔记本电脑使用说明书:[4]
阅读量:75
戴尔Vostro 1700笔记本电脑使用说明书:[19]
阅读量:161
戴尔Vostro 1700笔记本电脑使用说明书:[2]
阅读量:93
猜你喜欢
安全感是什么意思
cba是什么意思
pv uv是什么意思
活着有什么意义
安居乐业是什么意思
business是什么意思
面霜是什么
什么东西辟邪
出汗太多是什么原因造成的
卷发棒什么牌子好
猜你喜欢
废青是什么意思
一个人开什么店好
亲是什么意思
轻浮是什么意思
高山流水是什么意思
通讯地址是指什么
黄经是什么意思
ed是什么
窦性心律不齐什么意思
什么是高血脂