裕芯经验网
首页
美食营养
生活百科
知识问答
生活知识
返回
裕芯经验网
首页
美食营养
游戏数码
手工爱好
生活知识
生活百科
健康养生
运动户外
职场理财
情感交际
母婴教育
时尚美容
知识问答
更多知识
搜索
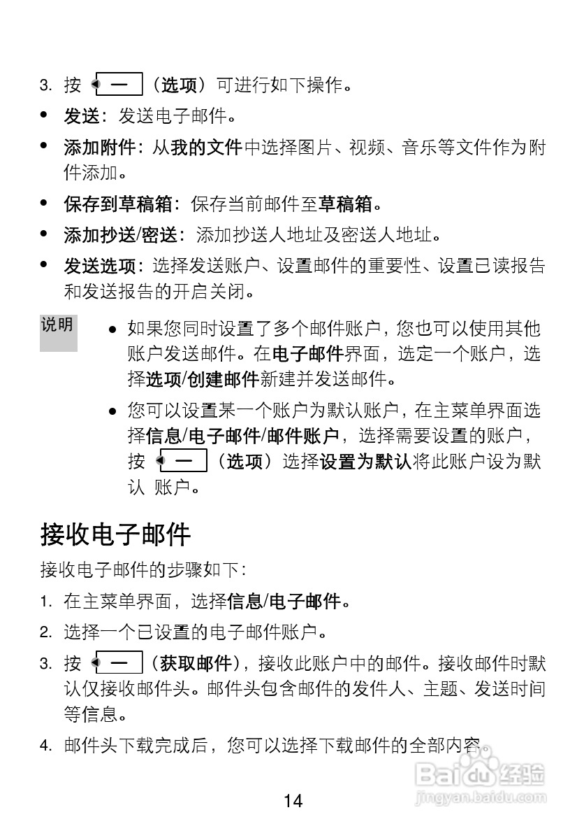
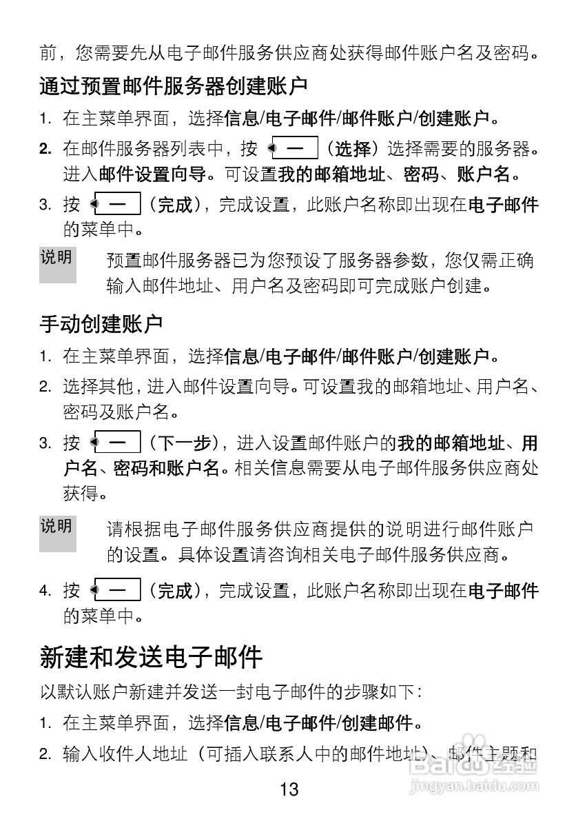
华为C5720手机使用说明书:[2]
2026-04-29 06:20:21
(共篇)
上一篇:
|
下一篇:
相关推荐
华为C5720手机使用说明书:[5]
阅读量:121
华为C5100手机使用说明书:[2]
阅读量:81
华为U9100手机使用说明书:[2]
阅读量:140
华为C2860手机使用说明书:[2]
阅读量:134
华为MediaPad S7-201c手机使用说明书:[2]
阅读量:102
猜你喜欢
长痘痘怎么办
老咳嗽怎么办
测试用例怎么写
员工自评怎么写
钢琴考级怎么考
excel函数怎么用
你怎么舍得我难过歌词
热汤面条怎么做好吃
外汇怎么炒
痰中带血是怎么回事
猜你喜欢
心悸怎么办
牛百叶怎么洗
怎么取消隐藏
ps怎么放大
卤菜怎么做
腹胀怎么办
盛字五笔怎么打
鲜香菇怎么做好吃
孕妇睡眠不好怎么办
cad阵列怎么用