裕芯经验网
首页
美食营养
生活百科
知识问答
生活知识
返回
裕芯经验网
首页
美食营养
游戏数码
手工爱好
生活知识
生活百科
健康养生
运动户外
职场理财
情感交际
母婴教育
时尚美容
知识问答
搜索
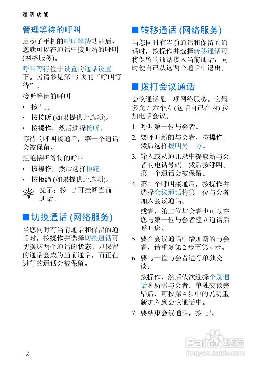
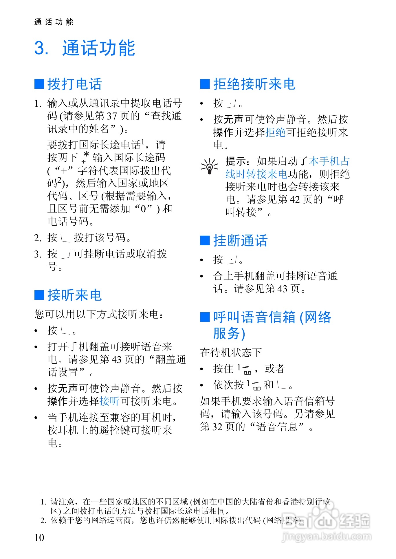
诺基亚3108手机使用说明书:[3]
2026-02-18 01:32:43
(共篇)
上一篇:
|
下一篇:
相关推荐
诺基亚3108手机使用说明书:[7]
阅读量:52
诺基亚3200手机使用说明书:[3]
阅读量:121
诺基亚5500手机使用说明书:[3]
阅读量:119
诺基亚3128手机使用说明书:[3]
阅读量:126
诺基亚6如何恢复出厂设置
阅读量:113
猜你喜欢
出水芙蓉的意思
粉红玫瑰代表什么
什么是otc市场
disc是什么意思
羡慕的意思是什么
过河卒子的意思
给宝宝的祝福语
幼儿园教师节祝福语
什么是陌陌聊天
抖音生日祝福语
猜你喜欢
山崩地裂是什么意思
早孕反应最早什么时候开始
生日祝福的话
祝福祖国串词
父母对孩子的祝福语
游刃有余是什么意思
开网店卖什么最畅销
和颜悦色的什么
最简单的祝福语一句话
控股关联是什么意思