裕芯经验网
首页
美食营养
生活百科
知识问答
生活知识
返回
裕芯经验网
首页
美食营养
游戏数码
手工爱好
生活知识
生活百科
健康养生
运动户外
职场理财
情感交际
母婴教育
时尚美容
知识问答
更多知识
搜索
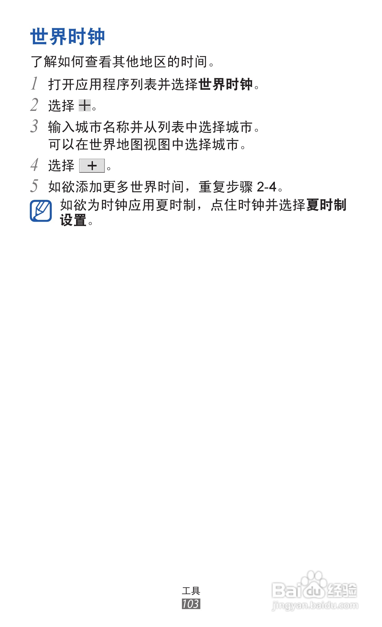
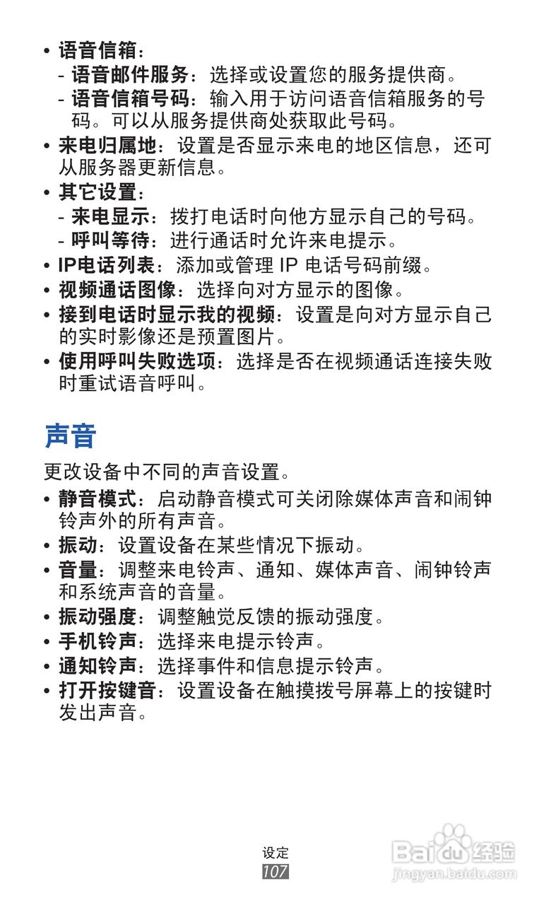
三星GT-P6200手机使用说明书:[11]
2026-02-15 22:07:46
(共篇)
上一篇:
|
下一篇:
相关推荐
三星GT-P6200手机使用说明书:[12]
阅读量:132
三星GT-P6200手机使用说明书:[14]
阅读量:39
三星GT-P6200手机使用说明书:[9]
阅读量:60
三星GT-S8500手机使用说明书:[11]
阅读量:26
三星GT-B7732手机使用说明书:[11]
阅读量:168
猜你喜欢
disc是什么意思
祝福祖国合唱
农村种植什么能致富
什么证券公司开户好
汽车上牌需要什么手续
dnf驭剑士用什么武器
柳树叶子像什么
红茶是什么意思
俘虏的意思
甘之如饴的意思
猜你喜欢
什么证书可以挂靠挣钱
自行车头盔什么牌子好
过节送礼送什么好
人杰地灵的意思
出其不意是什么意思
尽信书则不如无书的意思
审驾照需要什么
不三不四的意思
平安祝福
lof基金是什么意思