裕芯经验网
首页
美食营养
生活百科
知识问答
生活知识
返回
裕芯经验网
首页
美食营养
游戏数码
手工爱好
生活知识
生活百科
健康养生
运动户外
职场理财
情感交际
母婴教育
时尚美容
知识问答
更多知识
搜索
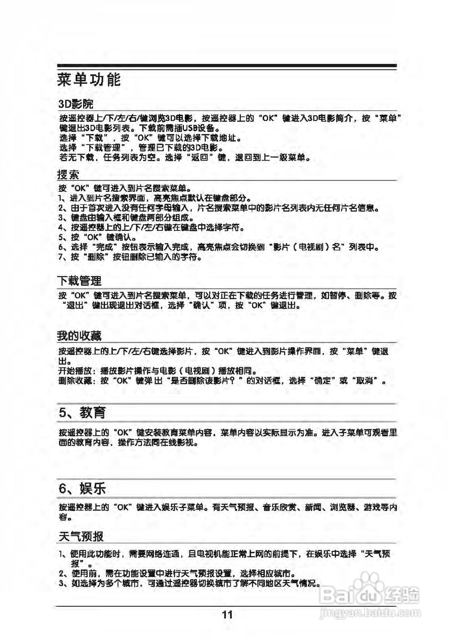
TCL王牌L43E5000-3D液晶彩电使用说明书:[2]
2026-02-12 09:48:54
/>
/>
/>
/>
/>
/>
(共篇)
上一篇:
相关推荐
网络机顶盒如何看电视直播
阅读量:191
嘉视丽网络机顶盒怎么看电视直播
阅读量:95
中国移动电视机顶盒怎么设置
阅读量:117
创维酷开电视看电视直播教程
阅读量:112
不用机顶盒怎么看电视
阅读量:122
猜你喜欢
大家的第一次是怎么发生的
摩托车怎么开
狗狗鼻子干怎么回事
减号怎么打
教学案例怎么写
闫芳最后怎么处理的
海蜇头怎么凉拌
低血糖怎么办怎样调理
晕车怎么办最有效方法
牛蹄筋怎么做好吃
猜你喜欢
怎么看电脑的ip地址
空翻怎么练
联想摄像头怎么打开
花圈上的挽联怎么写
怎么减肚子上的肉
葡萄柚怎么吃
蚰蜒怎么读
百年人寿怎么样
牙神经痛怎么快速止痛
word怎么删除整页