裕芯经验网
首页
美食营养
生活百科
知识问答
生活知识
返回
裕芯经验网
首页
美食营养
游戏数码
手工爱好
生活知识
生活百科
健康养生
运动户外
职场理财
情感交际
母婴教育
时尚美容
知识问答
更多知识
搜索
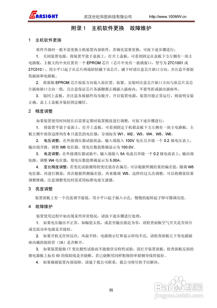
FS-103互感器多功能全自动综合测试仪用户说明书:[4]
2026-02-16 04:10:25
本篇为《FS-103互感器多功能全自动综合测试仪用户说明书》,主要介绍该产品的使用方法以及常见故障解决方案。
(共篇)
上一篇:
相关推荐
互感器多功能全自动综合测试仪的操作方法
阅读量:45
变频互感器综合测试仪
阅读量:97
DGGZ-T全自动互感器校验装置使用说明书
阅读量:80
变频式互感器特性综合测试仪功能全面测试方便
阅读量:115
DGFA-100P变频互感器综合测试仪使用说明书
阅读量:76
猜你喜欢
怎么p图
密码锁怎么开
耳机左右怎么分
飞机怎么折飞得远
鸡肉怎么炒好吃
蝴蝶结怎么折
川崎病是怎么引起的
电子邮箱怎么写
单引号怎么打
产假工资怎么算
猜你喜欢
小肚子疼是怎么回事
行李箱密码忘了怎么办
我的世界怎么扔东西
南无阿弥陀佛怎么读
怎么会得艾滋病
王力宏和李云迪怎么回事
空翻怎么练
网上挂号怎么挂
地震是怎么形成的
怎么画龙