裕芯经验网
首页
美食营养
生活百科
知识问答
生活知识
返回
裕芯经验网
首页
美食营养
游戏数码
手工爱好
生活知识
生活百科
健康养生
运动户外
职场理财
情感交际
母婴教育
时尚美容
知识问答
更多知识
搜索
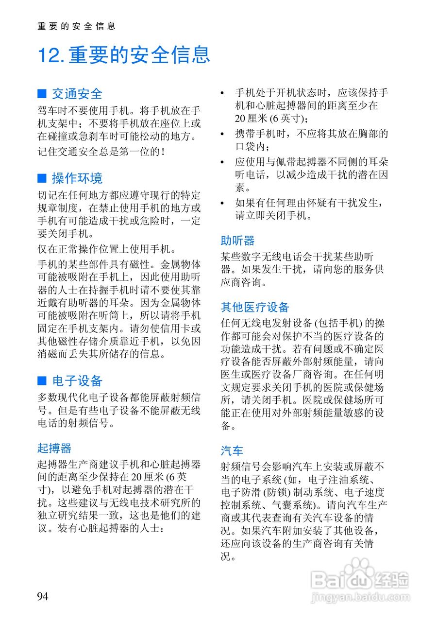
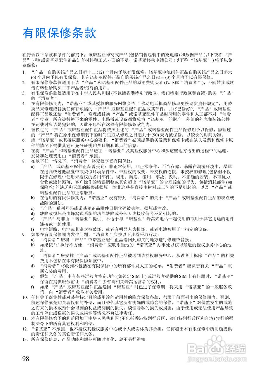
诺基亚6820手机使用说明书:[11]
2026-04-22 09:58:55
(共篇)
上一篇:
|
下一篇:
相关推荐
诺基亚6820手机使用说明书:[12]
阅读量:48
诺基亚6820手机使用说明书:[6]
阅读量:63
诺基亚6820手机使用说明书:[8]
阅读量:22
诺基亚新105怎么装手机卡
阅读量:24
诺基亚6如何恢复出厂设置
阅读量:174
猜你喜欢
草鱼怎么做好吃又简单
交通标志图片大全
苹果怎么越狱教程
农村别墅设计图纸及效果图大全
二手车怎么评估
amd的cpu怎么样
图片格式怎么转换
家常菜食谱
腺肌症的治疗方法
尿床怎么办
猜你喜欢
钥匙断在锁里怎么办
临沂大学怎么样
以危险方法危害公共安全罪
榕树的养殖方法
减小肚子最有效的方法
绶带的佩戴方法
鸟叫声大全
鸡胸肉怎么做好吃
饺子馅怎么做好吃
手机网速太慢怎么办