裕芯经验网
首页
美食营养
生活百科
知识问答
生活知识
返回
裕芯经验网
首页
美食营养
游戏数码
手工爱好
生活知识
生活百科
健康养生
运动户外
职场理财
情感交际
母婴教育
时尚美容
知识问答
更多知识
搜索
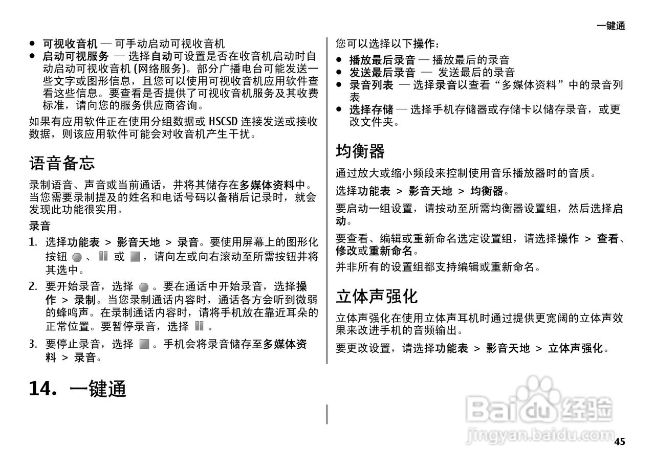
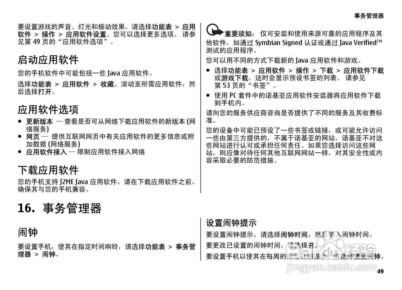
诺基亚7500手机使用说明书:[5]
2026-02-18 13:18:25
(共篇)
上一篇:
|
下一篇:
相关推荐
诺基亚7500手机使用说明书:[6]
阅读量:146
诺基亚8600手机使用说明书:[5]
阅读量:163
诺基亚Nokia 600手机使用说明书:[5]
阅读量:26
诺基亚Nokia 701手机使用说明书:[5]
阅读量:22
诺基亚x5怎么设置呼吸灯
阅读量:159
猜你喜欢
糯米糍粑的做法
新疆拉条子的做法
芋头的做法大全
咸菜的做法
我辞职了公积金怎么取
水煮牛肉的家常做法
豌豆的做法大全
油泼面的做法
烤鱿鱼的做法
学生用英语怎么说
猜你喜欢
剁椒鱼头的做法
墨鱼丸的做法
蔬菜沙拉做法
欠钱不还怎么办
清蒸生蚝最简单的做法
土豆红烧肉的做法
肉丝面的做法
犇怎么读
小米电视怎么看电视台的频道
垄怎么读