裕芯经验网
首页
美食营养
游戏数码
知识问答
生活知识
返回
裕芯经验网
首页
美食营养
游戏数码
手工爱好
生活知识
健康养生
运动户外
职场理财
情感交际
母婴教育
时尚美容
知识问答
搜索
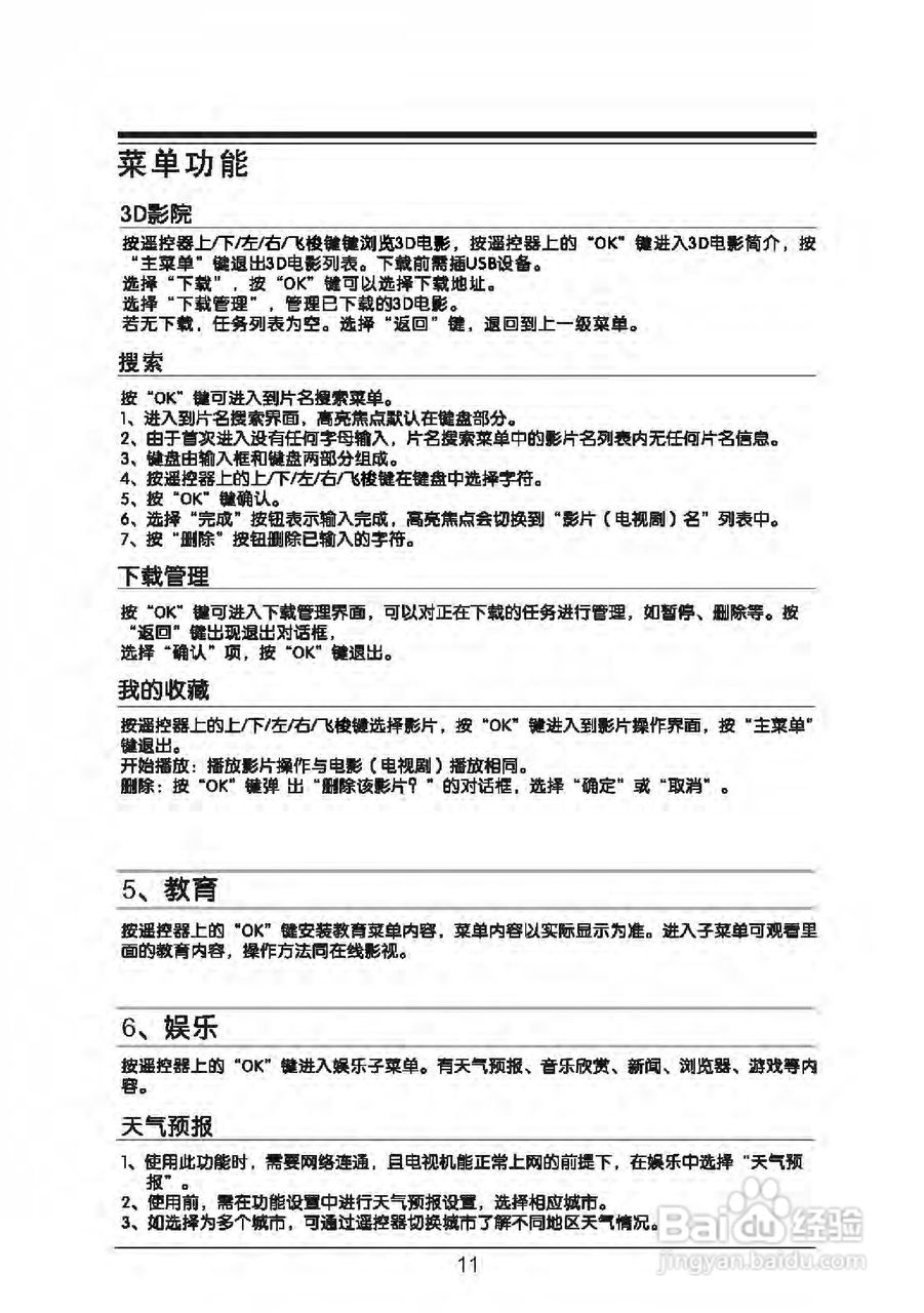
TCL王牌L32P7200-3D液晶彩电使用说明书:[2]
2026-02-17 17:19:51
/>
/>
/>
/>
/>
/>
/>
(共篇)
上一篇:
相关推荐
TCL王牌L32P20BE液晶彩电使用说明书:[2]
阅读量:96
TCL王牌L32P10BE液晶彩电使用说明书
阅读量:188
TCL王牌L39E5000-3D液晶彩电使用说明书:[2]
阅读量:170
tcl电视声音如何设置为数字音频输出
阅读量:70
tcl电视打不开怎么办
阅读量:41
猜你喜欢
海蟹怎么保存
猴子的生活习性
卫生巾怎么用视频
苹果手机如何省电
如何让自己哭出来
个人竞聘演讲稿怎么写
如何升级浏览器
问卷调查报告怎么写
at是什么意思
微信怎么截图聊天记录
猜你喜欢
生活的艺术
怎么解压压缩文件
如何开五金店
银饰品如何清洗
volte是什么功能
怎么用图片制作视频
大便干燥一粒一粒的是什么原因
婷美化妆品怎么样
抖m是什么意思是
如何练习打字