裕芯经验网
首页
美食营养
生活百科
知识问答
生活知识
返回
裕芯经验网
首页
美食营养
游戏数码
手工爱好
生活知识
生活百科
健康养生
运动户外
职场理财
情感交际
母婴教育
时尚美容
知识问答
更多知识
搜索
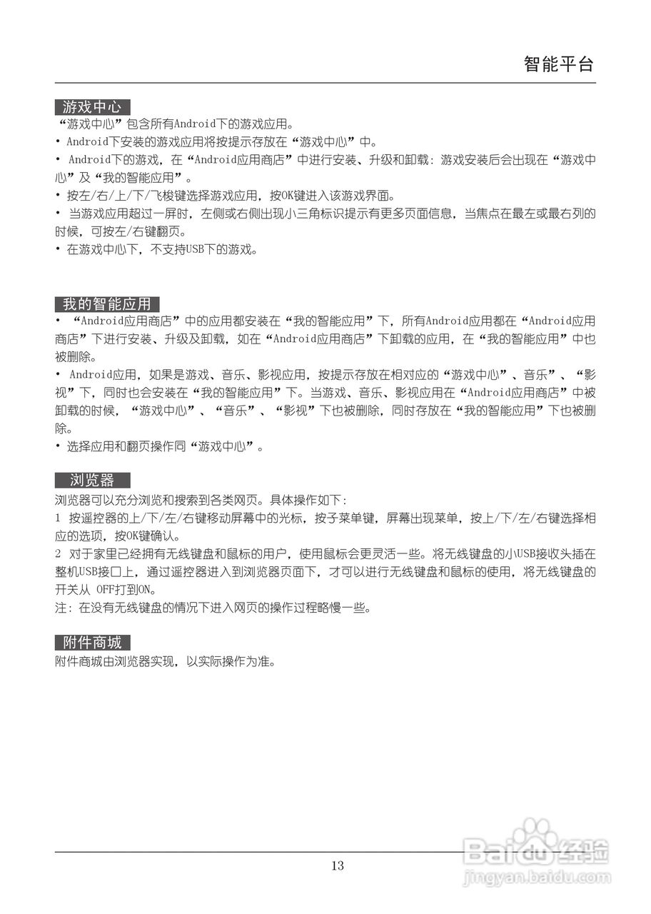
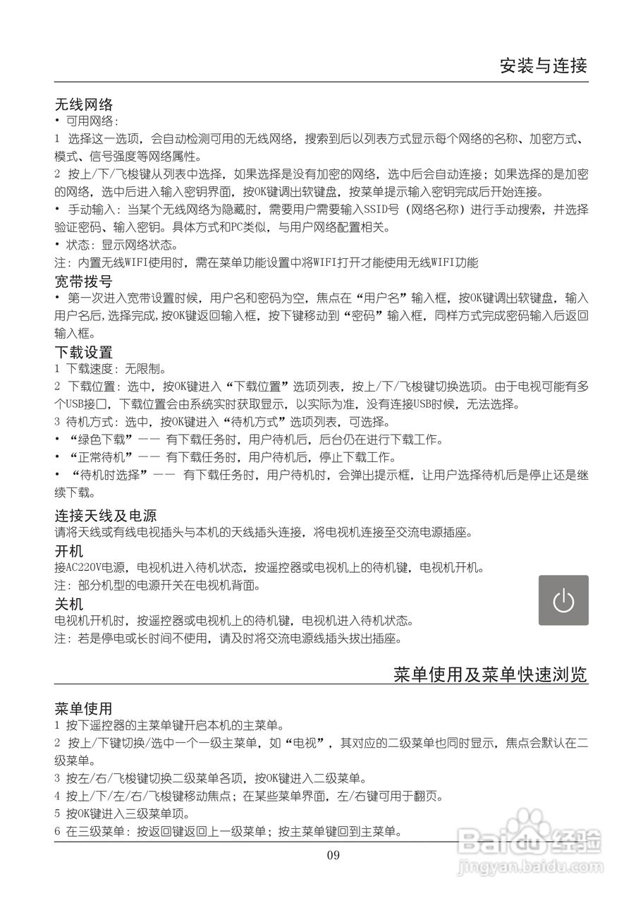
TCL王牌L43F3390A-3D液晶彩电使用说明书:[2]
2026-02-19 12:17:10
(共篇)
上一篇:
|
下一篇:
相关推荐
中医如何治疗骨质疏松?
阅读量:29
防止灰铁铸件铸造缺陷的方法
阅读量:30
羊胎素抗衰老功效
阅读量:42
手表进水后如何处理
阅读量:156
催奶食谱—醪糟鸡蛋催乳汤的做法
阅读量:62
猜你喜欢
qq怎么改密码
百年人寿怎么样
怎么写诗
怎么打开任务管理器
手机怎么恢复出厂设置
桂林到阳朔怎么走
泰拉瑞亚传送器怎么用
孕妇拉肚子怎么办
论文查重怎么查
马桶堵住了该怎么疏通最简单方法
猜你喜欢
余额宝的钱怎么转到银行卡
笔记本怎么截图
绿豆汤怎么煮
跟腱炎怎么治疗
手机怎么改wifi密码
米豆腐怎么做好吃
牛排怎么做好吃
热汤面条怎么做好吃
敷衍怎么读
360路由器怎么设置