裕芯经验网
首页
美食营养
游戏数码
知识问答
生活知识
返回
裕芯经验网
首页
美食营养
游戏数码
手工爱好
生活知识
健康养生
运动户外
职场理财
情感交际
母婴教育
时尚美容
知识问答
搜索
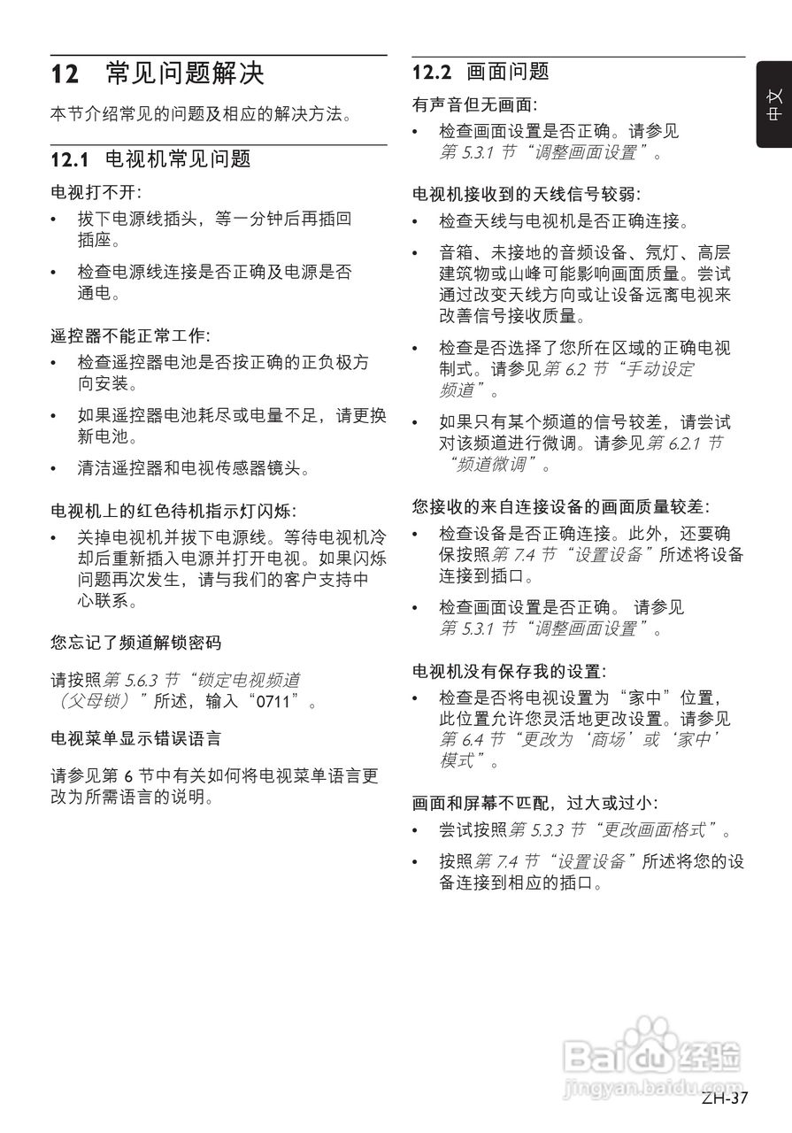
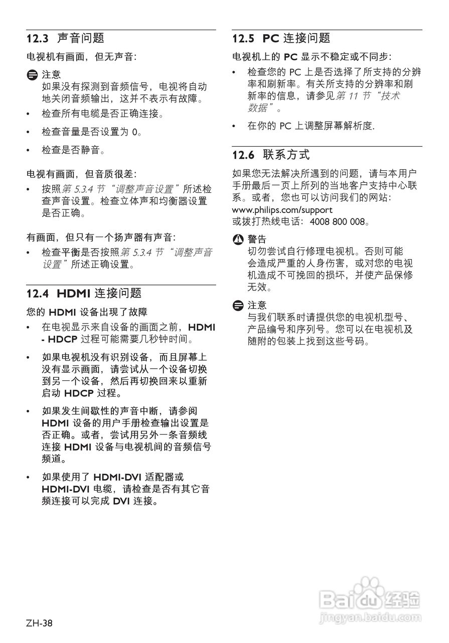
飞利浦52PFL7403液晶彩电使用说明书:[4]
2026-02-15 06:37:59
(共篇)
上一篇:
相关推荐
飞利浦52PFL7403液晶彩电使用说明书:[2]
阅读量:26
飞利浦42PFL7403液晶彩电使用说明书:[4]
阅读量:164
飞利浦电视信号源设置
阅读量:154
飞利浦电动牙刷怎么拆
阅读量:161
飞利浦剃须刀怎么看真假
阅读量:42
猜你喜欢
送给你小星星送你花一朵是什么歌
如何安慰失恋的人
如何把word转成pdf
志愿怎么填报
生活中的一朵浪花
360悬浮球怎么打开
如何消除青春痘
毛孔粗大该怎么办
oa是什么意思
火星生活
猜你喜欢
中括号怎么输入
基督徒的生活
法恩莎马桶怎么样
灭火器有效期怎么看
造梦西游3水下迷宫怎么走
如何调整照片大小
肝内钙化灶是什么意思
电脑密码忘了怎么解锁
微笑让生活更美好作文
8月23日是什么星座