裕芯经验网
首页
美食营养
生活百科
知识问答
生活知识
返回
裕芯经验网
首页
美食营养
游戏数码
手工爱好
生活知识
生活百科
健康养生
运动户外
职场理财
情感交际
母婴教育
时尚美容
知识问答
更多知识
搜索
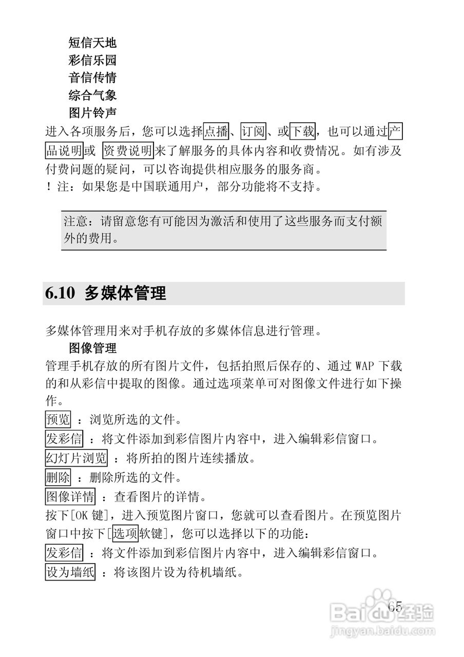
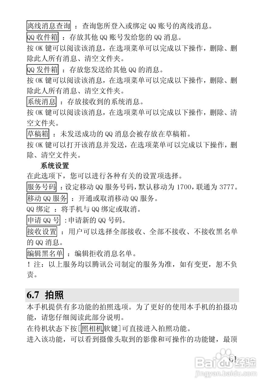
联想手机i717型使用说明书:[7]
2026-04-23 16:02:46
(共篇)
上一篇:
相关推荐
联想电脑家悦i系列型使用说明书:[3]
阅读量:169
联想电脑家悦i系列型使用说明书:[1]
阅读量:27
联想手机怎么开启人脸识别
阅读量:152
联想电脑家悦i系列型使用说明书:[4]
阅读量:106
联想电脑家悦i系列型使用说明书:[5]
阅读量:25
猜你喜欢
史莱姆牧场攻略
嘉力丰糯米胶怎么样
减肥效果
南京栖霞山旅游攻略
刘瑜简介
康宝莱减肥靠谱吗
拉布拉多幼犬怎么养
减肥保健品
奥日与黑暗森林攻略
我的世界火车怎么做
猜你喜欢
丝芙兰怎么样
cad平行线怎么画
孕妇水肿怎么办
苹果4怎么越狱教程
上海电机学院怎么样
中医减肥的最好方法
仙女山旅游攻略
手机热点怎么用
ghost怎么用
大骨架女生穿衣搭配