裕芯经验网
首页
美食营养
生活百科
知识问答
生活知识
返回
裕芯经验网
首页
美食营养
游戏数码
手工爱好
生活知识
生活百科
健康养生
运动户外
职场理财
情感交际
母婴教育
时尚美容
知识问答
更多知识
搜索
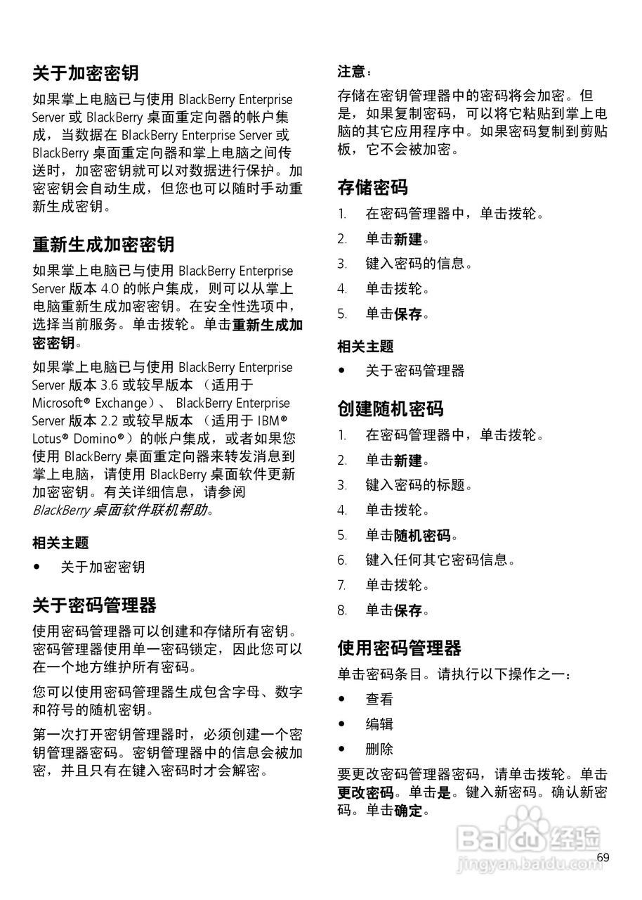
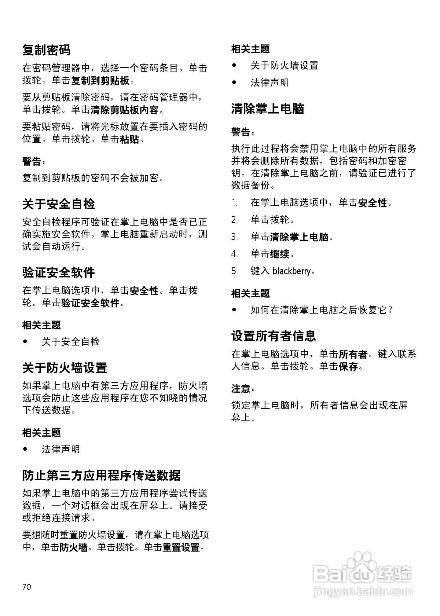
黑莓手机6220型使用说明书:[7]
2026-02-14 22:08:54
(共篇)
上一篇:
|
下一篇:
相关推荐
黑莓手机6220型使用说明书:[3]
阅读量:94
黑莓手机6220型使用说明书:[11]
阅读量:54
黑莓手机中如何恢复歌曲的
阅读量:176
黑莓手机6220型使用说明书:[12]
阅读量:184
黑莓手机6220型使用说明书:[13]
阅读量:37
猜你喜欢
qwq是什么意思网络用语
夫妻生活片
白带像水一样流出来是什么原因
xp定时关机怎么设置
天水生活网
cad中如何计算面积
如何上传照片到电脑
手机丢了第一时间怎么办
家生活
gta4怎么泡妞
猜你喜欢
双顶径是什么意思
怎么在网上兼职赚钱
显卡温度高怎么办
如何写观后感
未雨绸缪是什么意思
断奶后如何回奶
怎么查看共享文件夹
教师节的画怎么画
拍拖是什么意思
假如生活欺骗了我