裕芯经验网
首页
美食营养
生活百科
知识问答
生活知识
返回
裕芯经验网
首页
美食营养
游戏数码
手工爱好
生活知识
生活百科
健康养生
运动户外
职场理财
情感交际
母婴教育
时尚美容
知识问答
更多知识
搜索
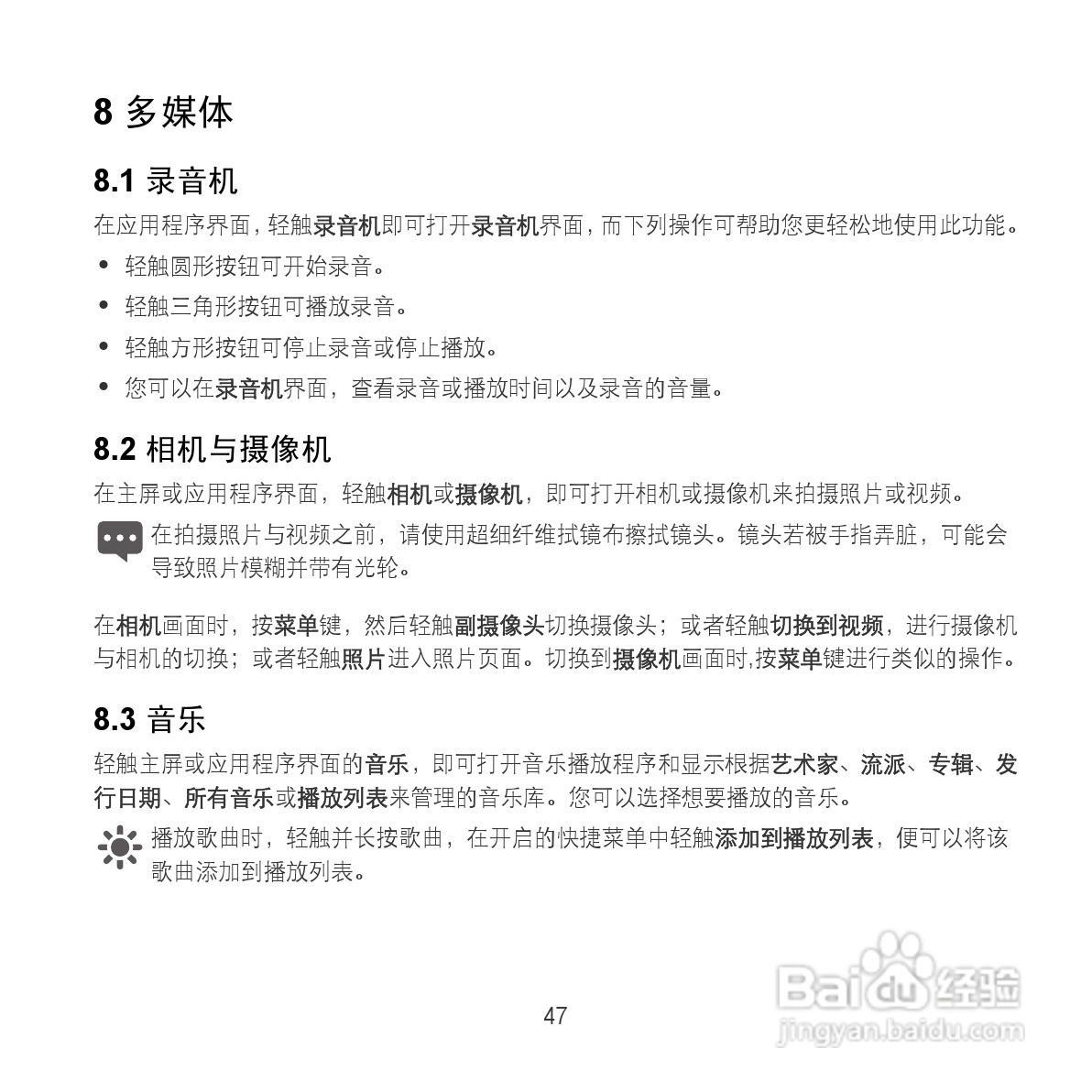
华为MediaPad S7-202u手机使用说明书:[6]
2026-02-16 15:32:36
(共篇)
上一篇:
|
下一篇:
相关推荐
华为MediaPad S7-202u手机使用说明书:[7]
阅读量:25
华为MediaPad S7-301u手机使用说明书:[6]
阅读量:100
华为MediaPad S7-301u手机使用说明书:[2]
阅读量:113
华为MediaPad S7-301u手机使用说明书:[5]
阅读量:167
华为MediaPad S7-301u手机使用说明书:[3]
阅读量:22
猜你喜欢
小孩子喜欢什么玩具
车水马龙是什么意思
果丹皮是一种什么制品的零食
浅蓝配什么颜色
恶劣的意思
戏弄的意思
双清是什么意思
盛名的意思
嘴上起泡什么原因
义无反顾的意思
猜你喜欢
返老还童是什么意思
cdr文件用什么软件打开
沸腾的意思
什么是伤官伤尽
大喜过望的意思
歇业是什么意思
wife是什么意思
快递什么时候上班
吕不韦属什么生肖
响彻云霄的意思