裕芯经验网
首页
美食营养
生活百科
知识问答
生活知识
返回
裕芯经验网
首页
美食营养
游戏数码
手工爱好
生活知识
生活百科
健康养生
运动户外
职场理财
情感交际
母婴教育
时尚美容
知识问答
更多知识
搜索
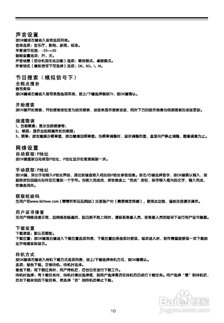
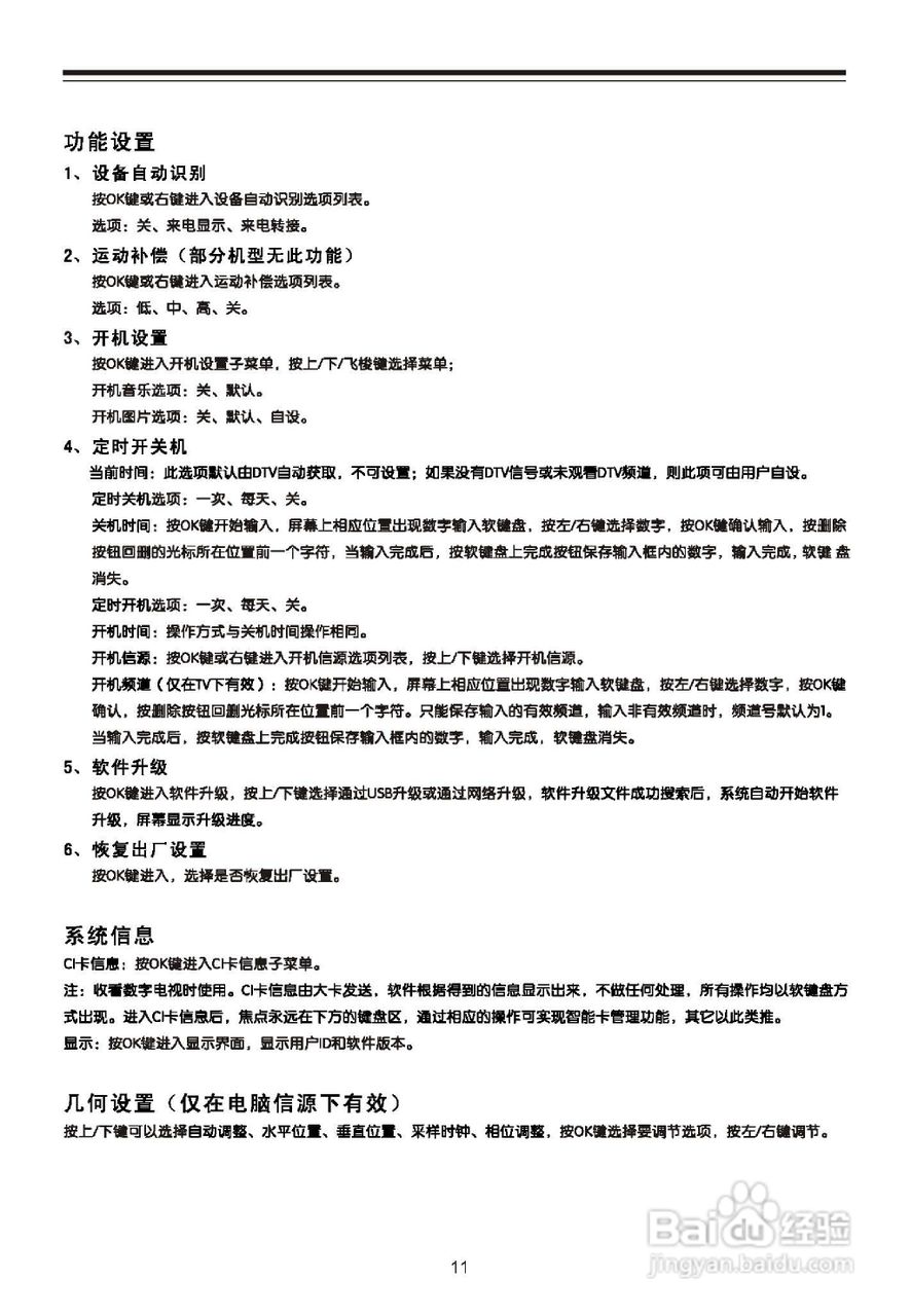
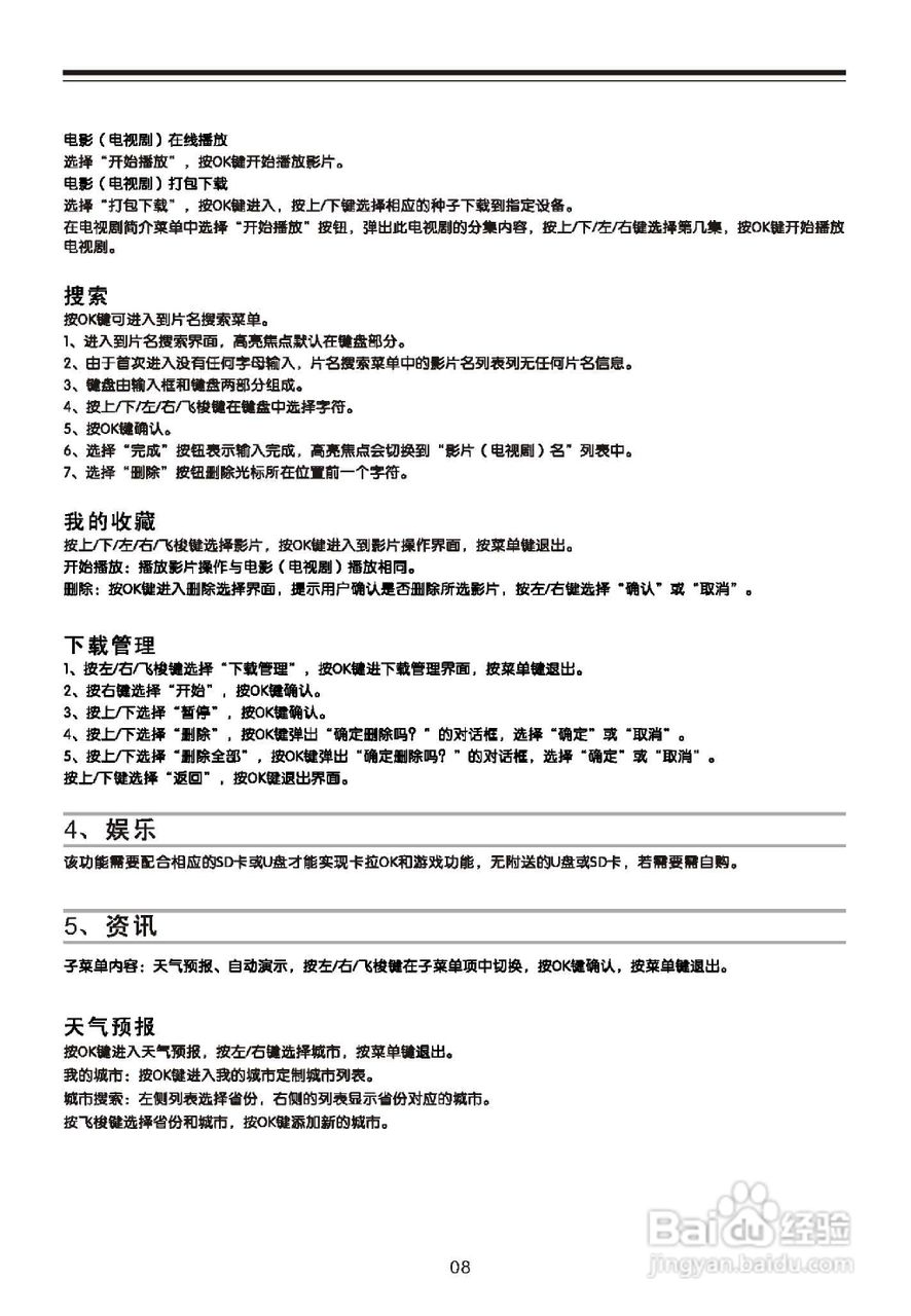
TCL王牌L24E11BDE液晶彩电使用说明书
2026-02-16 22:43:18
/>
/>
/>
/>
/>
/>
/>
/>
相关推荐
TCL王牌L26P11BDE液晶彩电使用说明书:[1]
阅读量:44
TCL王牌L40P11FBDE液晶彩电使用说明书:[2]
阅读量:20
TCL王牌L42X10FBDE液晶彩电使用说明书:[3]
阅读量:22
使用说明书封面怎么做
阅读量:68
使用说明书wf2651使用指南
阅读量:147
猜你喜欢
什么是公务员
要男朋友有什么用
sex什么意思
jr是什么意思
胰岛素是什么
净值是什么意思
2015年是什么年
卒是什么意思
一匹马的标志是什么车
什么是销售
猜你喜欢
展现的近义词是什么
西出阳关无故人的前一句是什么
1993年属什么生肖
什么补血
梦见鬼是什么意思
三伏天从什么时候开始
五险一金是什么
卖萌是什么意思
痔疮是什么样子
上元节是什么节日