裕芯经验网
首页
美食营养
生活百科
知识问答
生活知识
返回
裕芯经验网
首页
美食营养
游戏数码
手工爱好
生活知识
生活百科
健康养生
运动户外
职场理财
情感交际
母婴教育
时尚美容
知识问答
更多知识
搜索
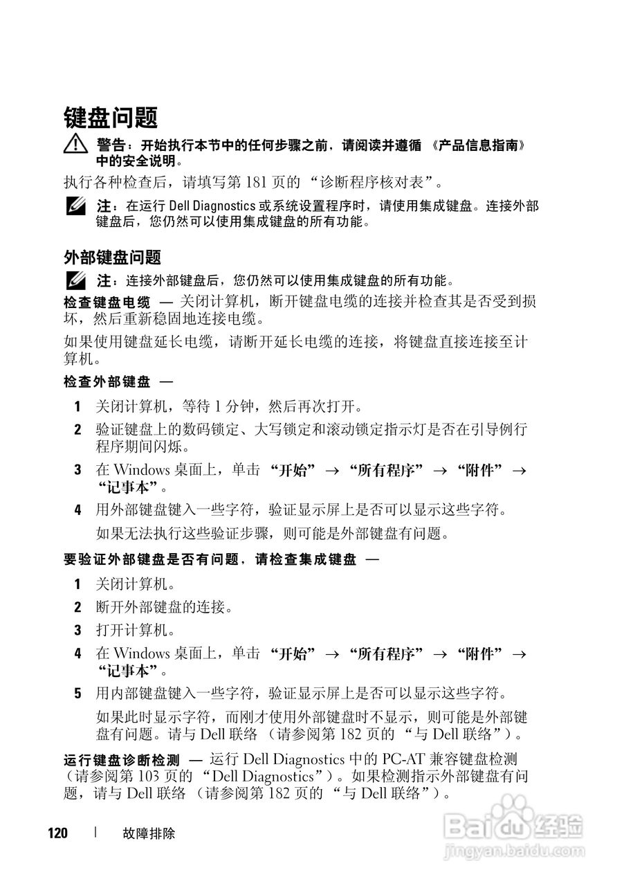
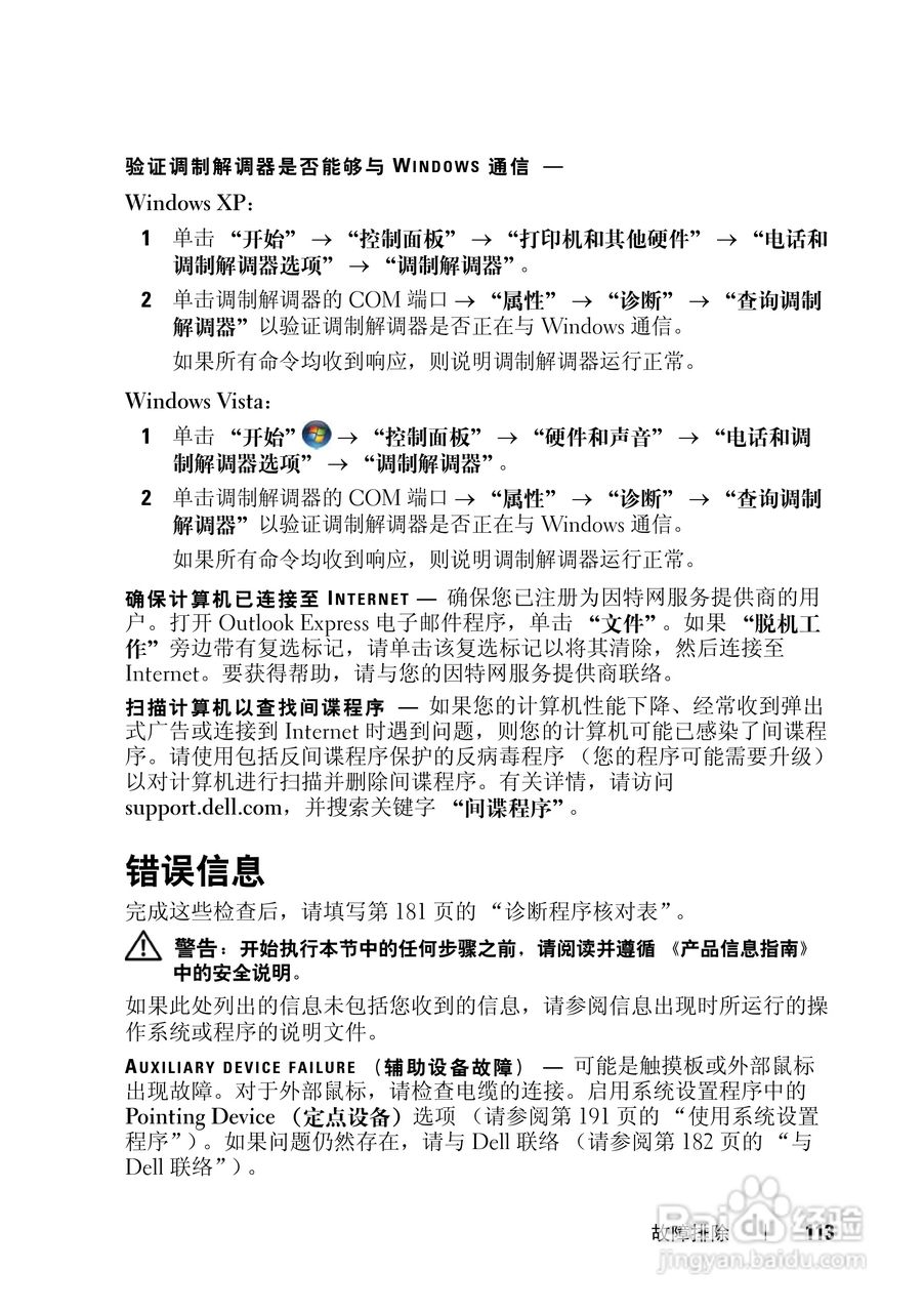
戴尔Vostro 1400笔记本电脑使用说明书:[12]
2026-04-23 13:24:55
本篇为《戴尔Vostro 1400笔记本电脑使用说明书》,主要介绍该产品的使用方法以及常见故障解决方案。
(共篇)
上一篇:
|
下一篇:
相关推荐
戴尔Vostro 1400笔记本电脑使用说明书:[11]
阅读量:89
戴尔Vostro 1400笔记本电脑使用说明书:[10]
阅读量:165
戴尔Vostro 1400笔记本电脑使用说明书:[17]
阅读量:134
戴尔Vostro 1400笔记本电脑使用说明书:[19]
阅读量:164
戴尔Vostro 1400笔记本电脑使用说明书:[22]
阅读量:69
猜你喜欢
一筹莫展是什么意思
cti是什么意思
热水器打不着火是什么原因
初中生上什么技校好
玮是什么意思
healthy是什么意思
emf是什么格式
婚检检查什么
早上起床口苦是什么原因
puls是什么意思
猜你喜欢
糟糠之妻是什么意思
mark什么意思
电视机4k是什么意思
代数是什么
中国国花是什么
信誓旦旦什么意思
纤维瘤是什么
股票停牌是什么意思
made是什么意思
同等学力是什么意思