裕芯经验网
首页
美食营养
生活百科
知识问答
生活知识
返回
裕芯经验网
首页
美食营养
游戏数码
手工爱好
生活知识
生活百科
健康养生
运动户外
职场理财
情感交际
母婴教育
时尚美容
知识问答
更多知识
搜索
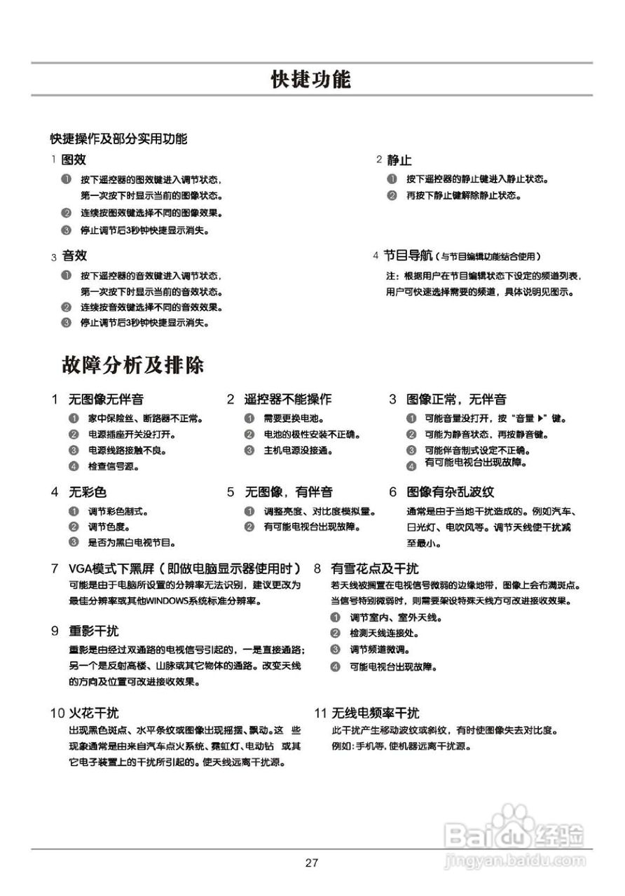
TCL王牌SL42M6液晶彩电使用说明书:[3]
2026-02-12 09:23:53
/>
(共篇)
上一篇:
|
下一篇:
相关推荐
TCL王牌SL42M6液晶彩电使用说明书:[6]
阅读量:102
TCL王牌SL42M6液晶彩电使用说明书:[5]
阅读量:72
使用说明书封面怎么做
阅读量:52
TCL王牌SL42M6液晶彩电使用说明书:[4]
阅读量:90
TCL王牌SL32M6液晶彩电使用说明书:[6]
阅读量:72
猜你喜欢
炒白菜的做法大全
图片怎么去水印
闸怎么读
筷子用英语怎么说
期货怎么玩
便血是怎么回事
伊能静为什么和庾澄庆分手
个人简历怎么写最好
鱼怎么做好吃
泰拉瑞亚猪鲨怎么召唤
猜你喜欢
海参怎么吃最有营养
麻豆腐的做法
羊肉汤的做法视频
北极为什么没有企鹅
被蜈蚣咬了怎么办
黄秋葵的做法
怎么美白
潺怎么读
为什么微信发不了图片
主角攻受怎么为我打起来了