裕芯经验网
首页
美食营养
游戏数码
知识问答
生活知识
返回
裕芯经验网
首页
美食营养
游戏数码
手工爱好
生活知识
健康养生
运动户外
职场理财
情感交际
母婴教育
时尚美容
知识问答
搜索
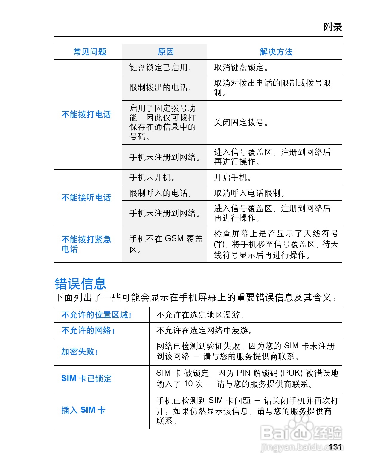
松下mx6手机使用说明书:[14]
2026-02-13 07:52:20
(共篇)
上一篇:
相关推荐
松下mx6手机使用说明书:[12]
阅读量:59
松下mx6手机使用说明书:[10]
阅读量:30
松下EB-G5手机使用说明书:[6]
阅读量:161
松下摄像机使用教程
阅读量:160
松下双开双控接线方法
阅读量:55
猜你喜欢
世界上最大的鱼是什么鱼
形而上学是什么意思
结婚证需要什么证件
砥砺前行是什么意思
cable是什么意思
文字少一点是什么成语
guess是什么意思
抽风是什么意思
手机hd是什么意思
小腿抽筋是什么原因
猜你喜欢
投档线是什么意思
双顶径是什么
什么是螨虫
贪嗔痴是什么意思
doing是什么意思
眼睛痛是什么原因
什么然无存
蒙蒙的什么
抄税是什么意思
男人生日送什么礼物好