裕芯经验网
首页
美食营养
生活百科
知识问答
生活知识
返回
裕芯经验网
首页
美食营养
游戏数码
手工爱好
生活知识
生活百科
健康养生
运动户外
职场理财
情感交际
母婴教育
时尚美容
知识问答
搜索
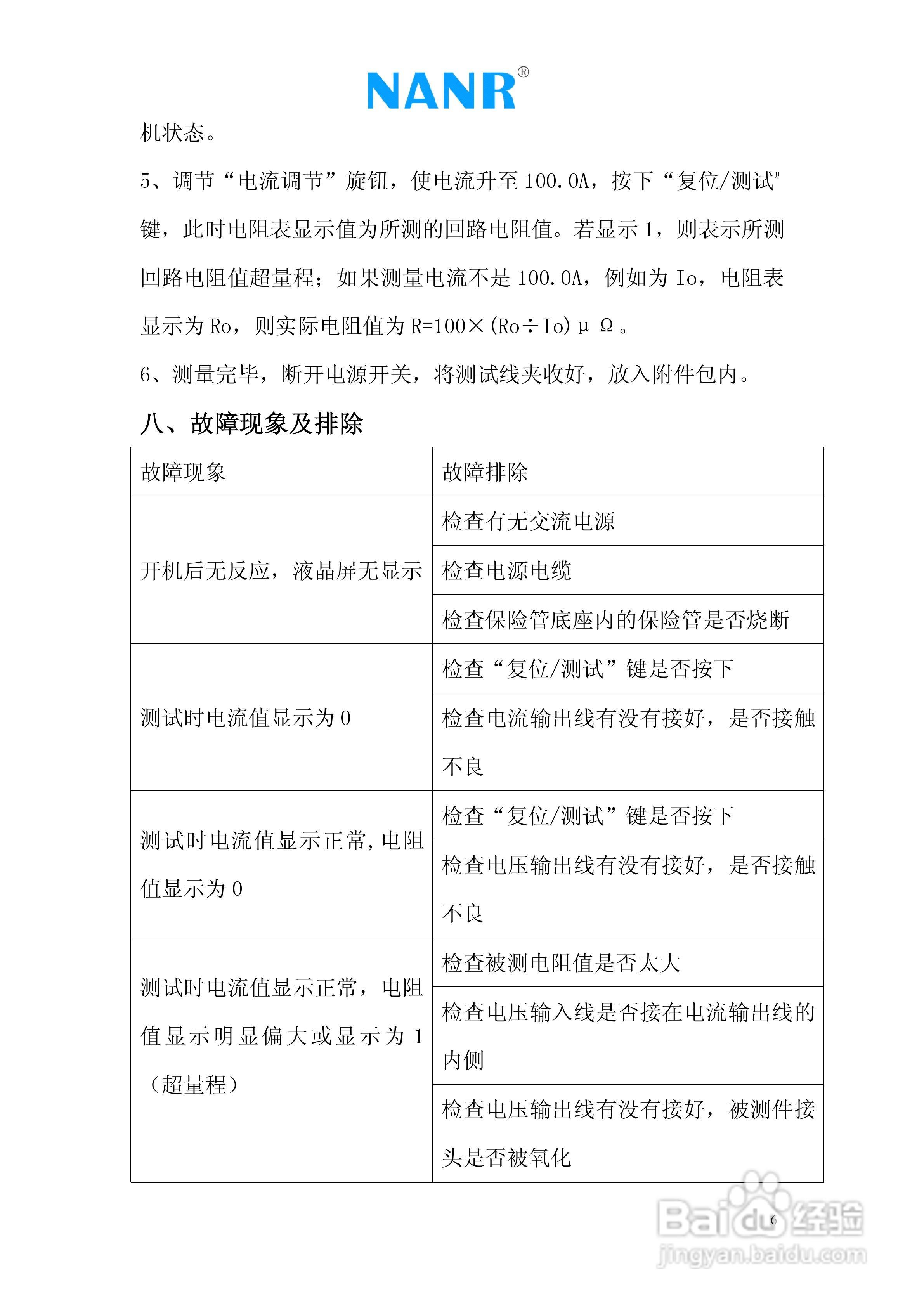
南瑞电气NRHLY-100A 回路电阻测试仪说明书
2026-02-14 01:38:59
相关推荐
南瑞电气NRHLY-100A 回路电阻测试仪(带打印)说明书
阅读量:129
DHL-100A回路电阻测试仪使用说明书
阅读量:155
HLY(100A/200A)-H回路电阻测试仪操作程序
阅读量:62
回路(接触)电阻测试仪使用说明书
阅读量:129
教你如何使用回路电阻测试仪
阅读量:21
猜你喜欢
山药怎么炒
感冒咳嗽怎么办
怎么锻炼腹肌
你怎么连话都说不清楚
dnf补丁怎么用
经常头晕是怎么回事
广州塔怎么去
蚝油怎么用
无线网卡驱动怎么安装
喜德盛自行车怎么样
猜你喜欢
文件打不开怎么办
得痔疮怎么办
怎么设置电脑密码
生鱼片怎么吃
浑身没劲是怎么回事
女生自己怎么对自己那个
喉咙里有异物感是怎么回事
我爱你韩语怎么写
油饼怎么做
我的世界仙人掌怎么种