裕芯经验网
首页
美食营养
生活百科
知识问答
生活知识
返回
裕芯经验网
首页
美食营养
游戏数码
手工爱好
生活知识
生活百科
健康养生
运动户外
职场理财
情感交际
母婴教育
时尚美容
知识问答
更多知识
搜索
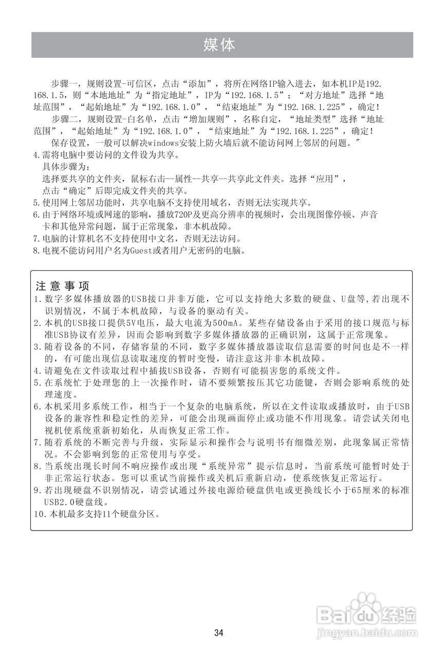
海信LED42K21液晶彩电使用说明书:[4]
2026-02-15 16:26:13
(共篇)
上一篇:
|
下一篇:
相关推荐
海信LED46K21液晶彩电使用说明书:[4]
阅读量:43
海信LED46K21液晶彩电使用说明书:[3]
阅读量:31
海信LED46K21液晶彩电使用说明书:[5]
阅读量:67
海信LED42K310NX3D液晶彩电使用说明书:[4]
阅读量:160
海信电视怎么恢复出厂设置
阅读量:180
猜你喜欢
什么是知识产权
会车什么意思
结核病防治知识宣传
银花的功效与作用
汽车什么时候买最便宜
圆葱的功效与作用
灵芝粉的功效与作用
细辛的功效与作用
天花粉的功效与作用
什么是法律援助
猜你喜欢
什么是肇事逃逸
什么是实收资本
吊顶用什么材料好
叶酸的作用与功效
圆葱的功效与作用
酸奶什么时间喝最好
微信运动怎么刷步数
运动后多久可以吃东西
谈什么色变
戏曲知识