裕芯经验网
首页
美食营养
游戏数码
知识问答
生活知识
返回
裕芯经验网
首页
美食营养
游戏数码
手工爱好
生活知识
健康养生
运动户外
职场理财
情感交际
母婴教育
时尚美容
知识问答
搜索
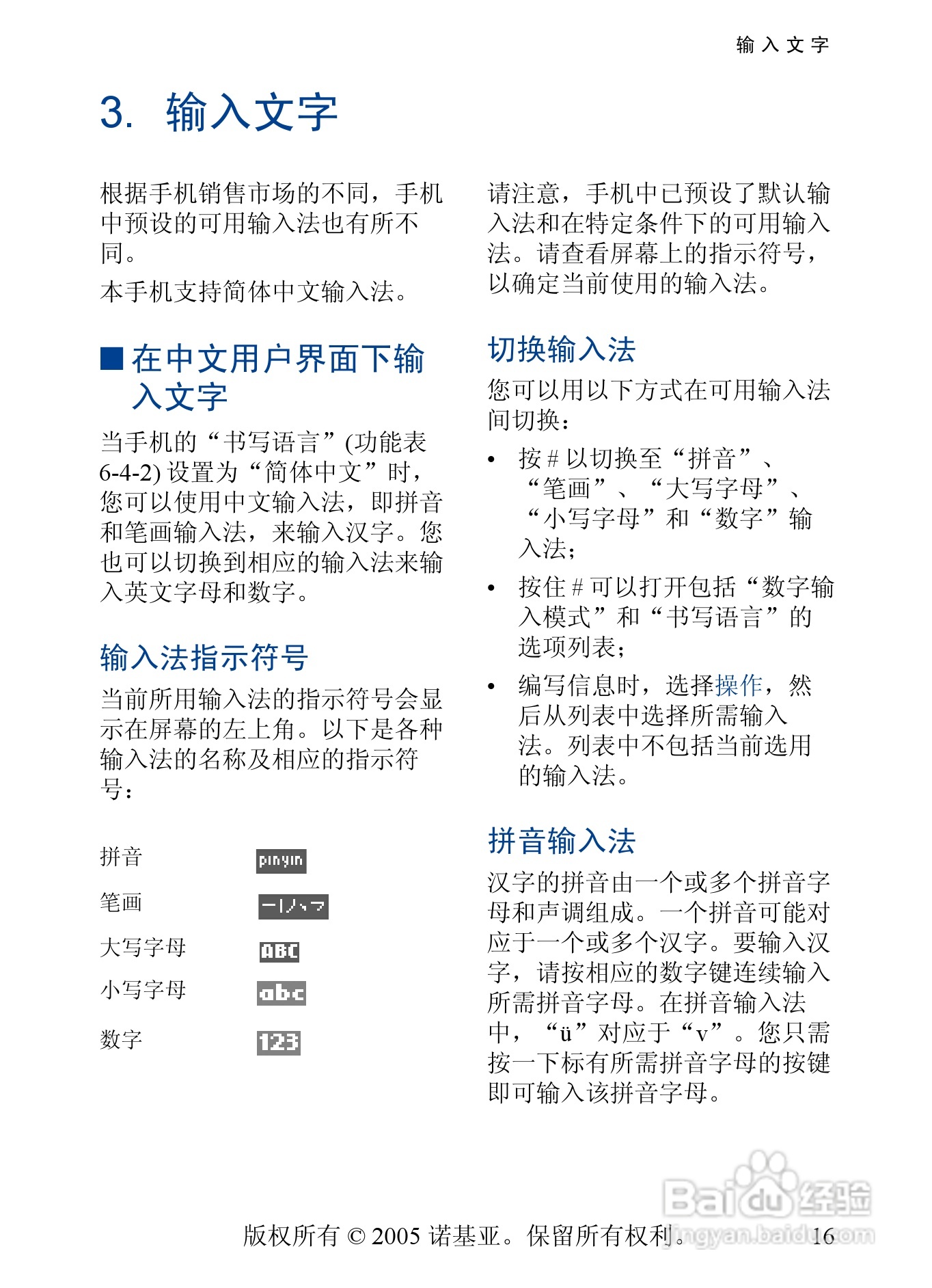
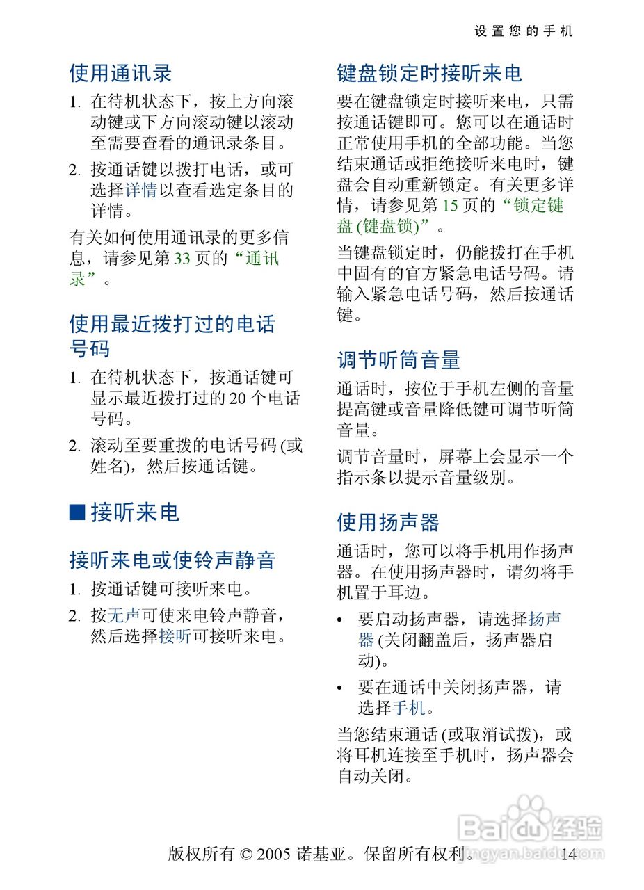
诺基亚2355手机使用说明书:[2]
2026-02-17 23:43:33
(共篇)
上一篇:
|
下一篇:
相关推荐
诺基亚2355手机使用说明书:[1]
阅读量:21
诺基亚2355手机使用说明书:[5]
阅读量:37
诺基亚X3-00手机使用说明书:[2]
阅读量:172
诺基亚N93手机使用说明书:[2]
阅读量:81
诺基亚恢复出厂设置密码
阅读量:108
猜你喜欢
耳朵响是什么原因
本科一批二批是什么意思
脑部ct能检查出什么
有什么好玩的游戏吗
at什么意思
光子嫩肤是什么
财务费用属于什么科目
垂头丧气是什么意思
什么是表达方式
小腿浮肿是什么原因
猜你喜欢
网络上淦是什么意思
消防工程师证有什么用
涤棉是什么面料
2月1日是什么星座
什么是网络协议
鬼畜什么意思
什么是词
flow是什么意思
失业补助金什么时候到账
什么是初吻