裕芯经验网
首页
美食营养
生活百科
知识问答
生活知识
返回
裕芯经验网
首页
美食营养
游戏数码
手工爱好
生活知识
生活百科
健康养生
运动户外
职场理财
情感交际
母婴教育
时尚美容
知识问答
更多知识
搜索
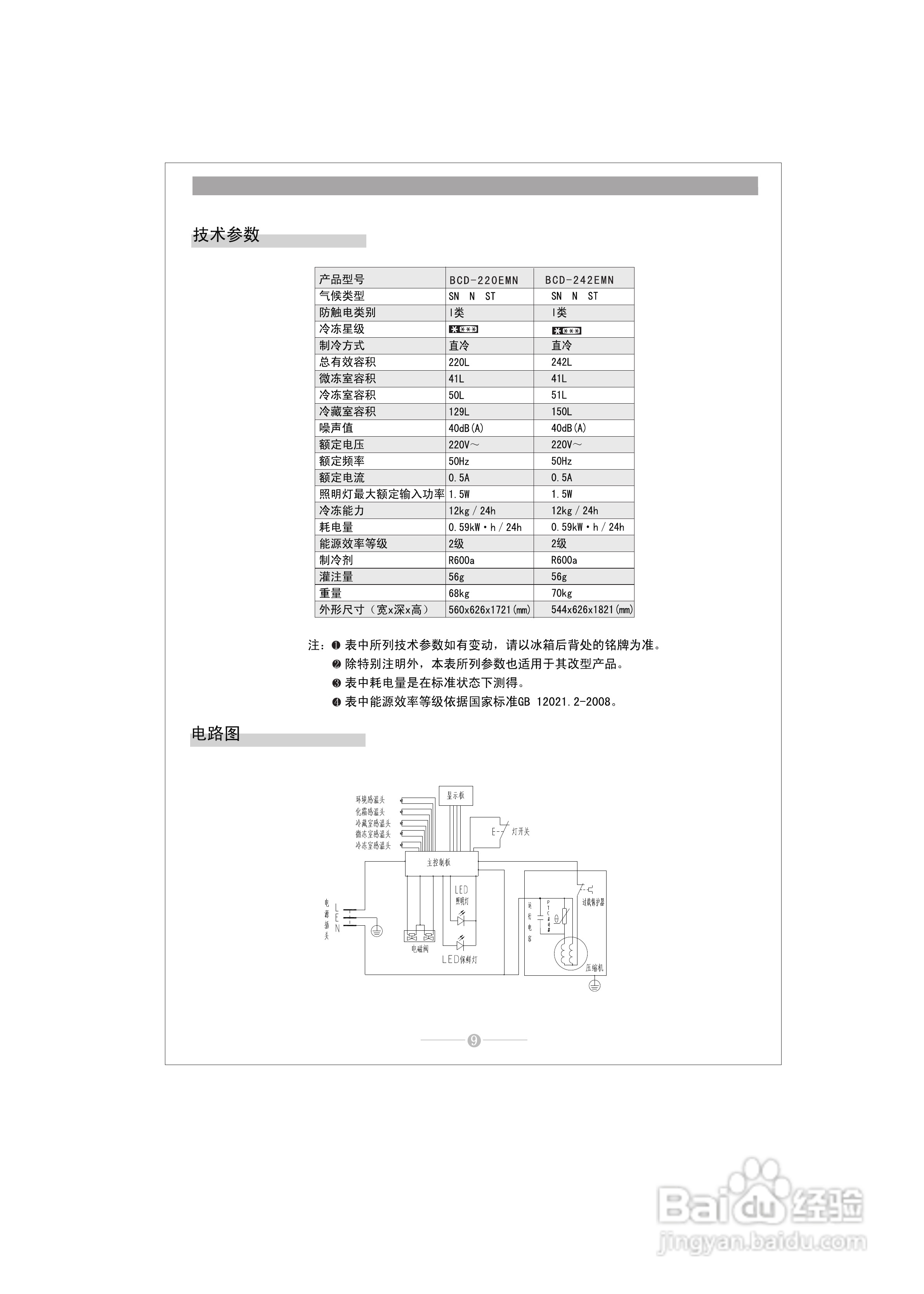
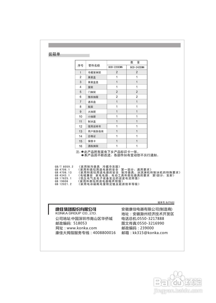
康佳BCD-220EMN冰箱使用说明书
2026-04-22 08:59:27
相关推荐
接种b型流感嗜血杆菌疫苗的注意事项
阅读量:88
冰箱夏天温度应该调到几档
阅读量:177
孕妇咳嗽吃什么好?
阅读量:150
冰箱夏天调到几档,冬天冰箱怎么调档位
阅读量:127
坐月子能吃排骨吗
阅读量:150
猜你喜欢
平面设计用什么软件
网红是什么意思
文曲星是什么
艰苦的近义词是什么
repair是什么意思
liar什么意思
同等学历是什么意思
运动吧少年
老师送什么花
运动会加油稿50字
猜你喜欢
什么是红头文件
什么是牙髓炎
什么茶叶最好
致跳远运动员
我跟你什么仇什么怨
阴性阳性是什么意思
风华正茂是什么意思
odo是什么意思
维生素c的水果
apartment是什么意思