裕芯经验网
首页
美食营养
游戏数码
手工爱好
生活家居
返回
裕芯经验网
首页
美食营养
游戏数码
手工爱好
生活家居
健康养生
运动户外
职场理财
情感交际
母婴教育
时尚美容
搜索
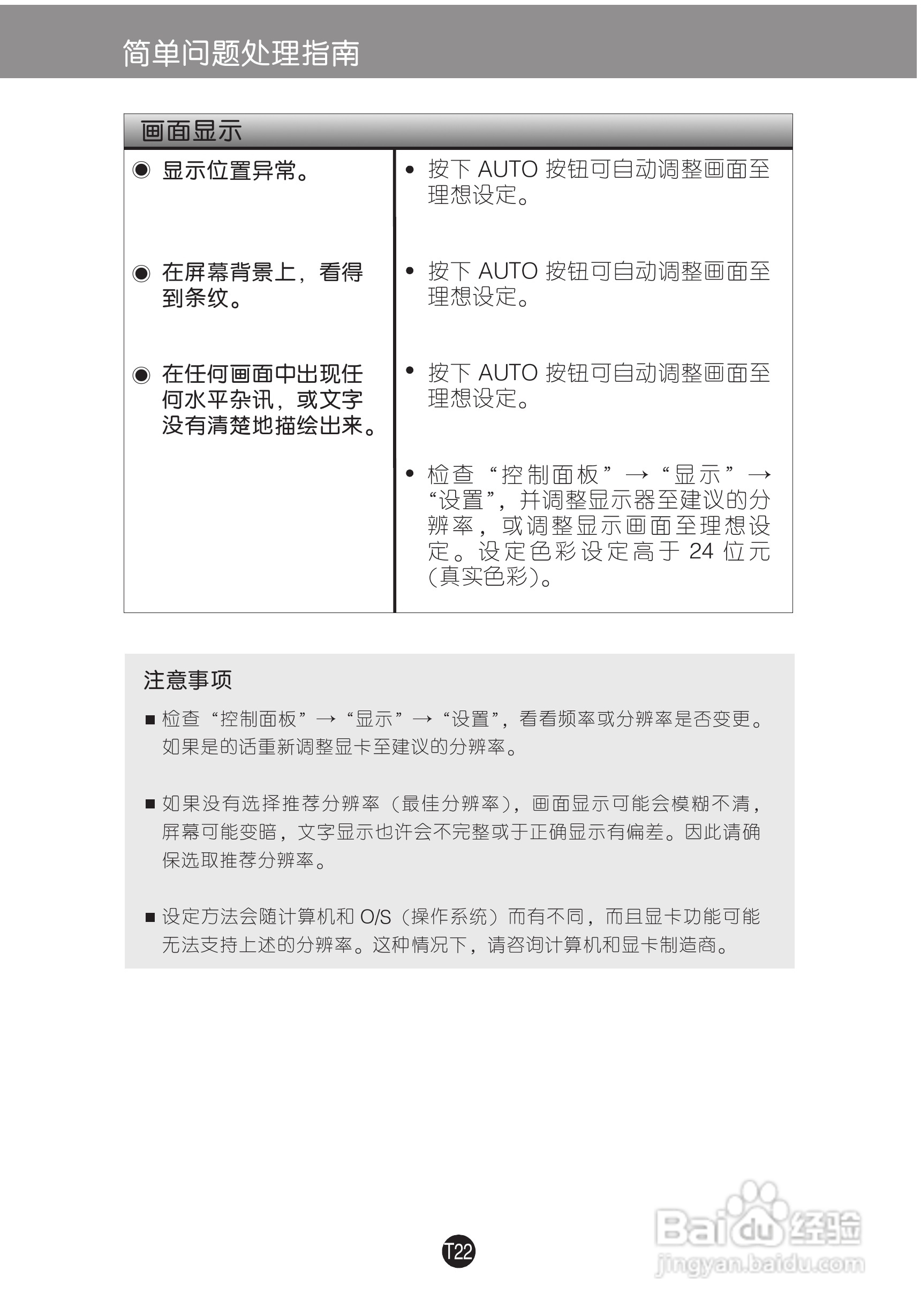
LG D2341P液晶显示器使用说明书:[3]
2024-11-05 17:30:24
相关推荐
LG D2341P液晶显示器使用说明书:[2]
LG D2341P液晶显示器使用说明书:[1]
液晶显示器如何消磁
LG D2341P液晶显示器使用说明书:[4]
LG W1942T液晶显示器使用说明书:[3]
猜你喜欢
吃麻辣烫什么意思
男袜什么牌子好
梦见鸡是什么意思
frank是什么意思
青黄不接的意思
养殖业什么最好养
thick是什么意思
生意葱茏的意思
大义凛然是什么意思
铁面无私的意思
猜你喜欢
衣柜用什么板材最好
救赎的意思
zone是什么意思
上坡辅助是什么意思
一段线二段线什么意思
违和感是什么意思
眼镜框什么颜色好看
在劫难逃的意思
meter是什么意思
荡气回肠的意思