裕芯经验网
首页
美食营养
生活百科
知识问答
生活知识
返回
裕芯经验网
首页
美食营养
游戏数码
手工爱好
生活知识
生活百科
健康养生
运动户外
职场理财
情感交际
母婴教育
时尚美容
知识问答
更多知识
搜索
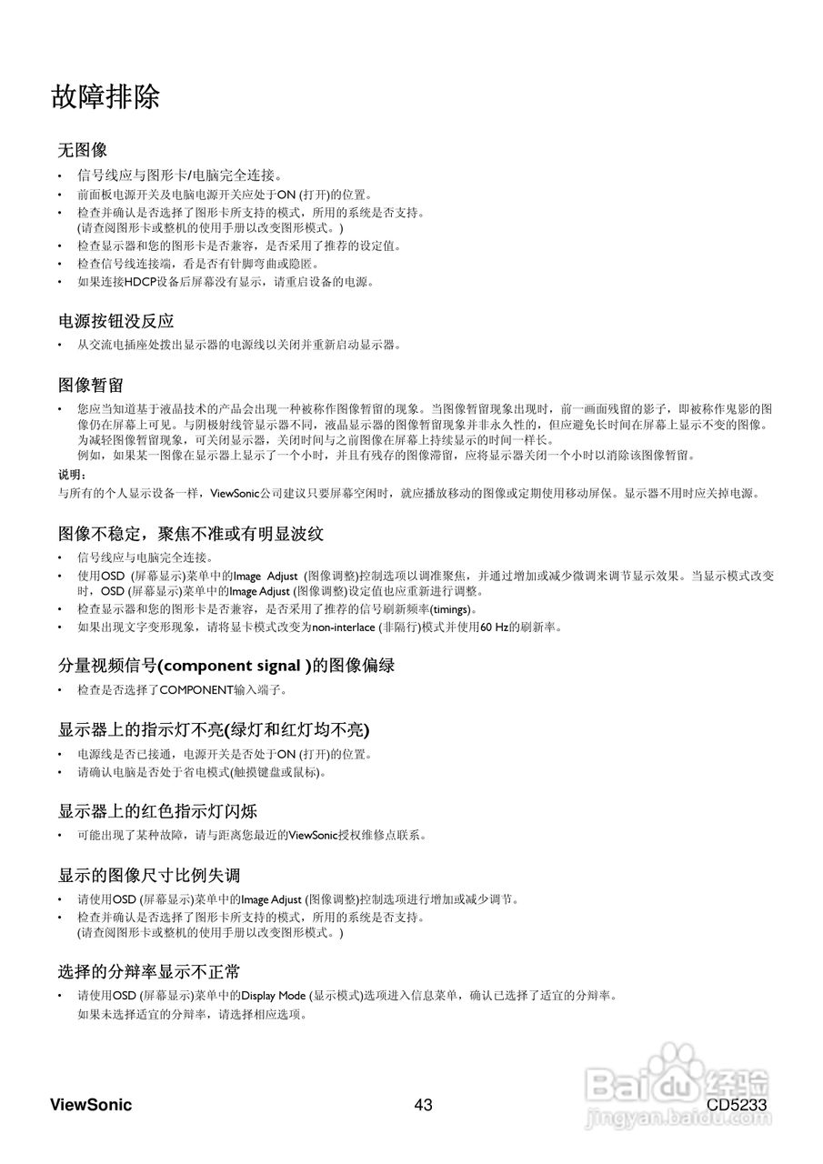
ViewSonic优派CD5233显示器说明书:[5]
2026-04-23 10:29:08
/>
/>
(共篇)
上一篇:
相关推荐
ViewSonic优派CD4636显示器说明书:[5]
阅读量:142
ViewSonic优派Q9显示器说明书:[1]
阅读量:119
ViewSonic优派VP950b显示器说明书:[3]
阅读量:77
ViewSonic优派CD4233显示器说明书:[5]
阅读量:48
ViewSonic优派Q171b显示器说明书:[1]
阅读量:107
猜你喜欢
刘恺威电视剧大全
苏步青简介
音乐大全
创维冰箱质量怎么样
数字油画怎么画
白洋淀简介
我的世界小说大全
美容院名字大全
邪恶漫画大全无翼鸟
褚时健的传奇人生简介
猜你喜欢
赞美老师的古诗大全
鸡肉饺子馅做法大全
长青春痘了怎么办
杏鲍菇的做法大全
苏小妹简介
儿童脑筋急转弯大全及答案
小学作文大全
菜团子的做法大全
龙利鱼的做法大全
端午古诗大全