裕芯经验网
首页
美食营养
生活百科
知识问答
生活知识
返回
裕芯经验网
首页
美食营养
游戏数码
手工爱好
生活知识
生活百科
健康养生
运动户外
职场理财
情感交际
母婴教育
时尚美容
知识问答
更多知识
搜索
佳能MD245数码摄像机使用说明书:[6]
2026-02-18 11:30:50
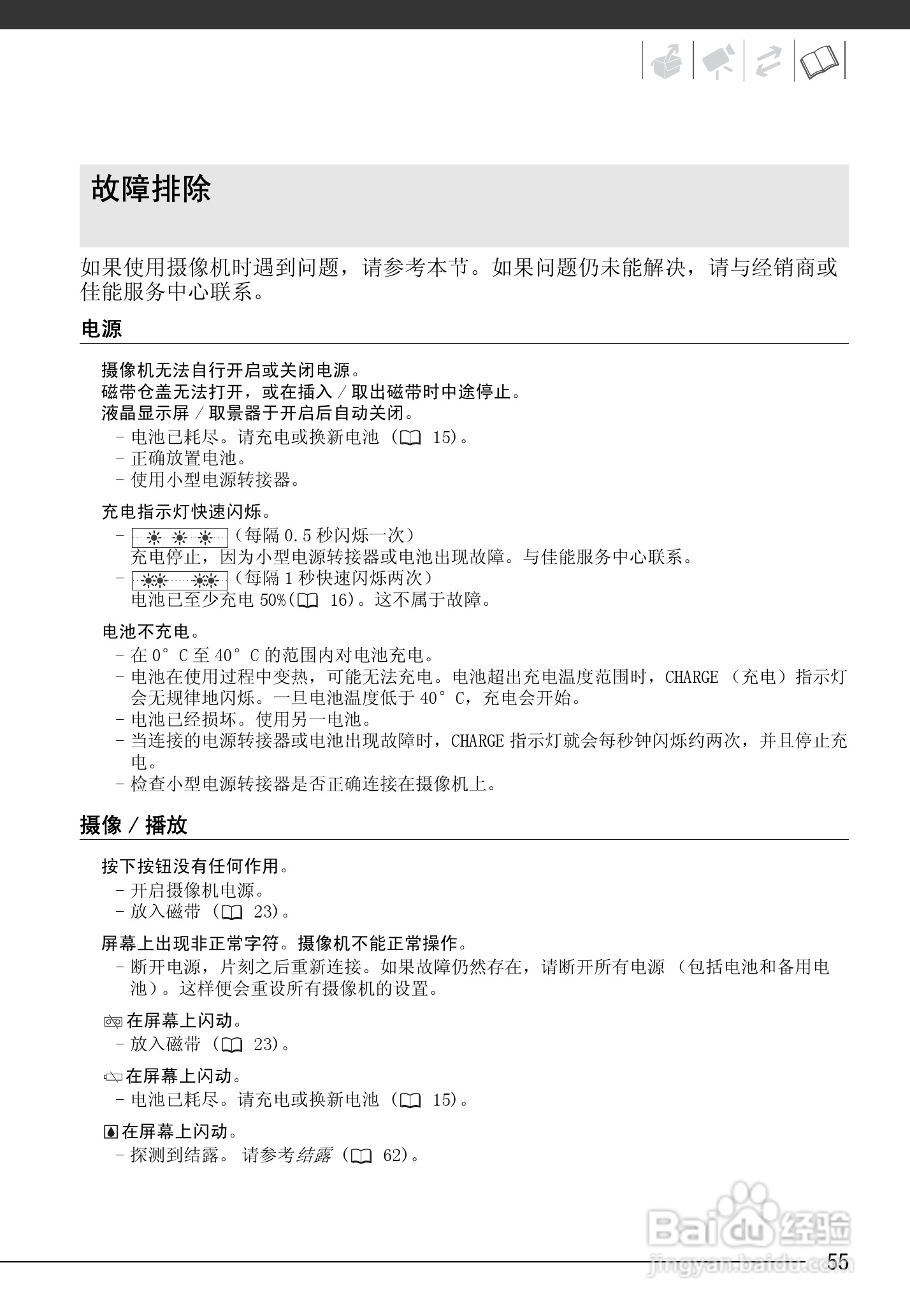
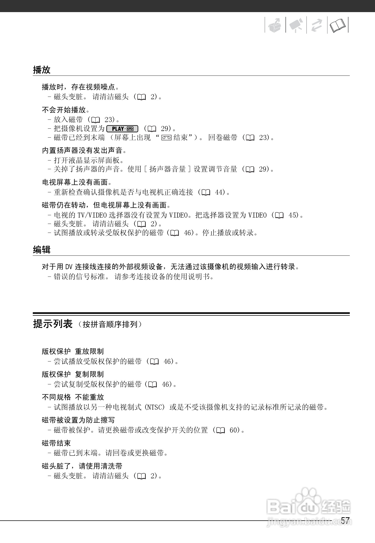
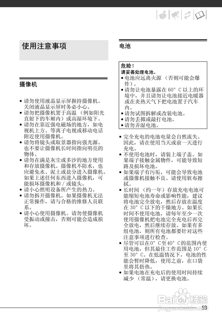
本篇为《佳能MD245数码摄像机使用说明书》,主要介绍该产品的使用方法以及常见故障解决方案。
(共篇)
上一篇:
|
下一篇:
相关推荐
佳能MD245数码摄像机使用说明书:[7]
阅读量:56
佳能MD245数码摄像机使用说明书:[3]
阅读量:75
佳能MD255数码摄像机使用说明书:[6]
阅读量:154
佳能MD225数码摄像机使用说明书:[1]
阅读量:74
佳能相机5d单机如何使用
阅读量:196
猜你喜欢
音乐1234567怎么读
湖南腊肉怎么做好吃
光圈怎么调
怎么炒股新手入门
扣满12分怎么办
未分配利润怎么算
小金鱼怎么养
怎么让腿变长
未婚证明怎么开
键盘失灵怎么办
猜你喜欢
肚子肉多怎么减
利息怎么计算
兰花怎么养才能开花
大脚骨怎么办
怎么脱毛
ps怎么换背景
淘宝公益宝贝怎么设置
头发干燥怎么办
孕妇上火怎么办
毛人凤怎么死的