裕芯经验网
首页
美食营养
生活百科
知识问答
生活知识
返回
裕芯经验网
首页
美食营养
游戏数码
手工爱好
生活知识
生活百科
健康养生
运动户外
职场理财
情感交际
母婴教育
时尚美容
知识问答
更多知识
搜索
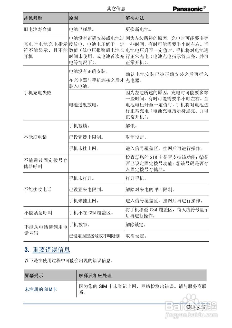
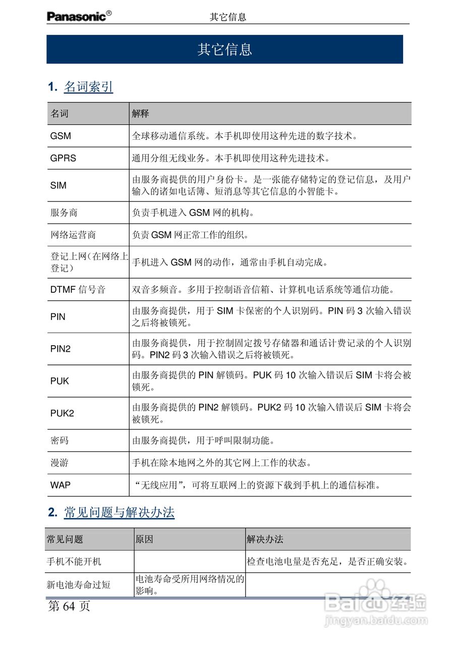
松下EB-G60手机使用说明书:[8]
2026-02-13 13:21:01
(共篇)
上一篇:
相关推荐
松下EB-G60手机使用说明书:[2]
阅读量:28
松下EB-GD86A手机使用说明书:[8]
阅读量:177
松下EB-G50手机使用说明书:[6]
阅读量:85
松下EB-G50手机使用说明书:[7]
阅读量:20
松下EB-G50手机使用说明书:[3]
阅读量:44
猜你喜欢
acca是什么意思
孝素有什么作用
pond是什么意思
红薯与什么食物相克
桂林什么季节去最好
浩浩荡荡是什么意思
祺是什么意思
十万火急的意思
清远有什么旅游景点
功夫不负有心人的意思
猜你喜欢
journey是什么意思
盘他是什么意思
进士相当于现在的什么
未婚证明需要什么材料
yunos是什么意思
呕心沥血是什么意思
超级碗是什么意思
upset是什么意思
十渡有什么好玩的
boots是什么意思