裕芯经验网
首页
美食营养
生活百科
知识问答
生活知识
返回
裕芯经验网
首页
美食营养
游戏数码
手工爱好
生活知识
生活百科
健康养生
运动户外
职场理财
情感交际
母婴教育
时尚美容
知识问答
更多知识
搜索
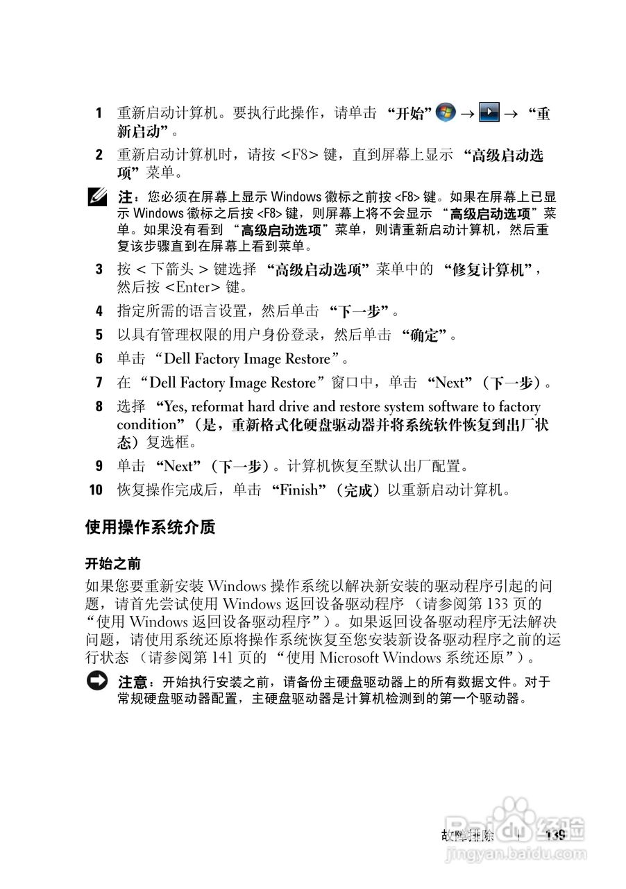
戴尔Vostro 1400笔记本电脑使用说明书:[14]
2026-02-18 18:33:46
本篇为《戴尔Vostro 1400笔记本电脑使用说明书》,主要介绍该产品的使用方法以及常见故障解决方案。
(共篇)
上一篇:
|
下一篇:
相关推荐
戴尔Vostro 1400笔记本电脑使用说明书:[11]
阅读量:143
戴尔Vostro 1400笔记本电脑使用说明书:[20]
阅读量:98
戴尔Vostro 1400笔记本电脑使用说明书:[22]
阅读量:101
戴尔Vostro 1400笔记本电脑使用说明书:[21]
阅读量:135
戴尔Vostro 1400笔记本电脑使用说明书:[18]
阅读量:111
猜你喜欢
糖醋排骨的简单做法
书信格式怎么写
黄油蛋糕的做法
为什么ipad连不上wifi
陈玉楼为什么去献王墓
怎么学唱歌
怎么判断自己是低血糖
苦瓜怎么炒好吃又不苦
尖椒干豆腐的家常做法
岔气了怎么办
猜你喜欢
金助理为什么这样
怎么剪辑音乐
鸡怎么画
折耳猫为什么不能养
鬣怎么读
清道夫鱼为什么会死
女人为什么会出水
鱼钩怎么绑
收条怎么写有法律效力
蒸红烧肉的家常做法