裕芯经验网
首页
美食营养
游戏数码
知识问答
生活知识
返回
裕芯经验网
首页
美食营养
游戏数码
手工爱好
生活知识
健康养生
运动户外
职场理财
情感交际
母婴教育
时尚美容
知识问答
搜索
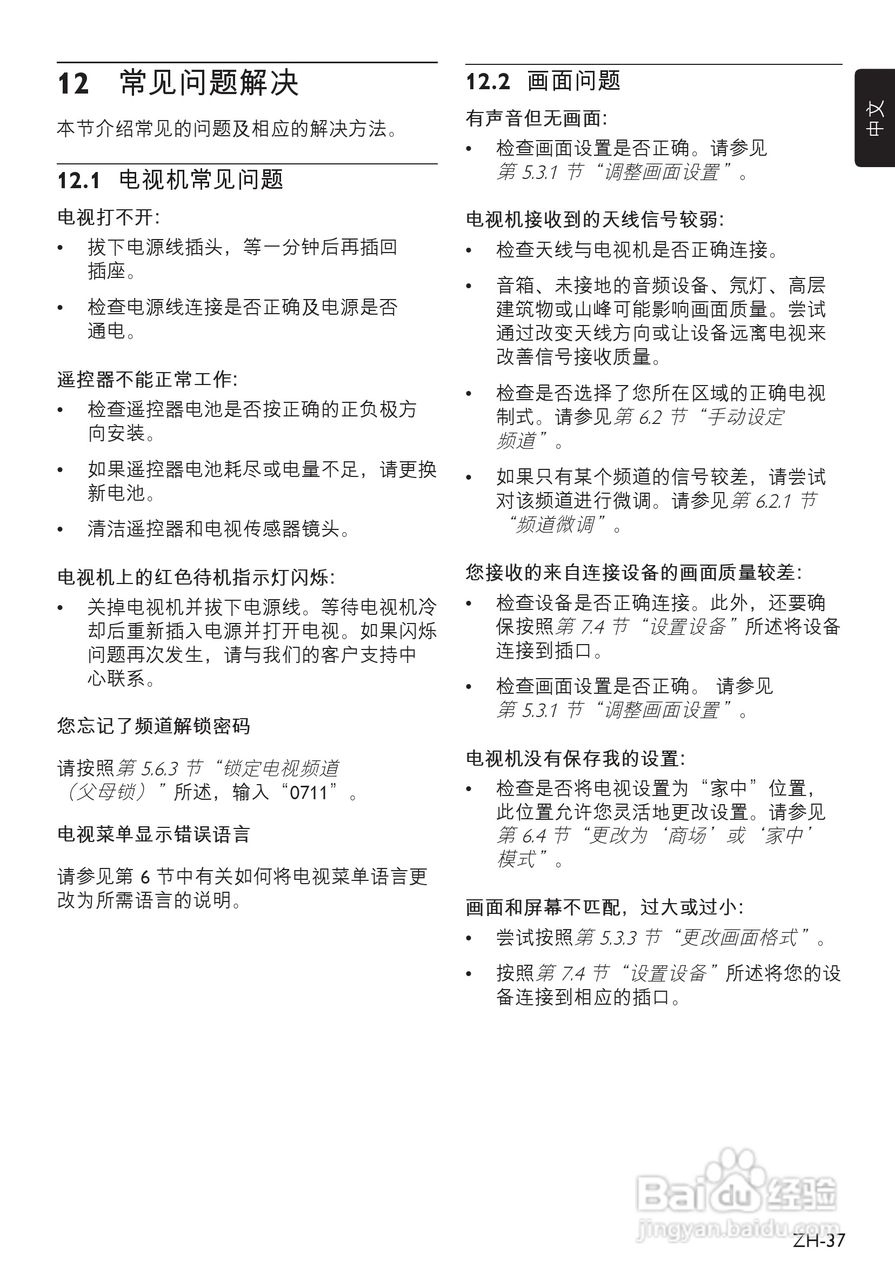
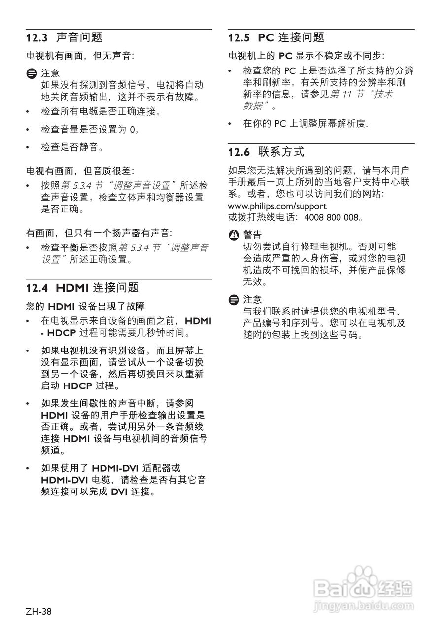
飞利浦47PFL7403液晶彩电使用说明书:[4]
2026-02-18 17:47:34
(共篇)
上一篇:
相关推荐
飞利浦42PFL7403液晶彩电使用说明书:[4]
阅读量:166
飞利浦42PFL7403液晶彩电使用说明书:[1]
阅读量:49
飞利浦52PFL7403液晶彩电使用说明书:[4]
阅读量:129
飞利浦47PFL5609/93液晶彩电使用说明书:[4]
阅读量:188
飞利浦52PFL7403液晶彩电使用说明书:[2]
阅读量:106
猜你喜欢
如何注销qq空间
嘉兴到乌镇怎么坐车
where是什么意思
diss是什么意思中文
wow怎么去诺森德
虚伪是什么意思
海信手机怎么刷机
笔记本怎么自动关机
word文档如何加密
艺龙网怎么样
猜你喜欢
我荒唐的乱欲生活
如何制作flash动画
ppt是什么意思
word中如何自动生成目录
11月20日是什么星座
8月16日是什么星座
锦鲤白点病怎么治
标致车质量怎么样
如何培养孩子的注意力
生活启示录演员表