裕芯经验网
首页
美食营养
生活百科
知识问答
生活知识
返回
裕芯经验网
首页
美食营养
游戏数码
手工爱好
生活知识
生活百科
健康养生
运动户外
职场理财
情感交际
母婴教育
时尚美容
知识问答
更多知识
搜索
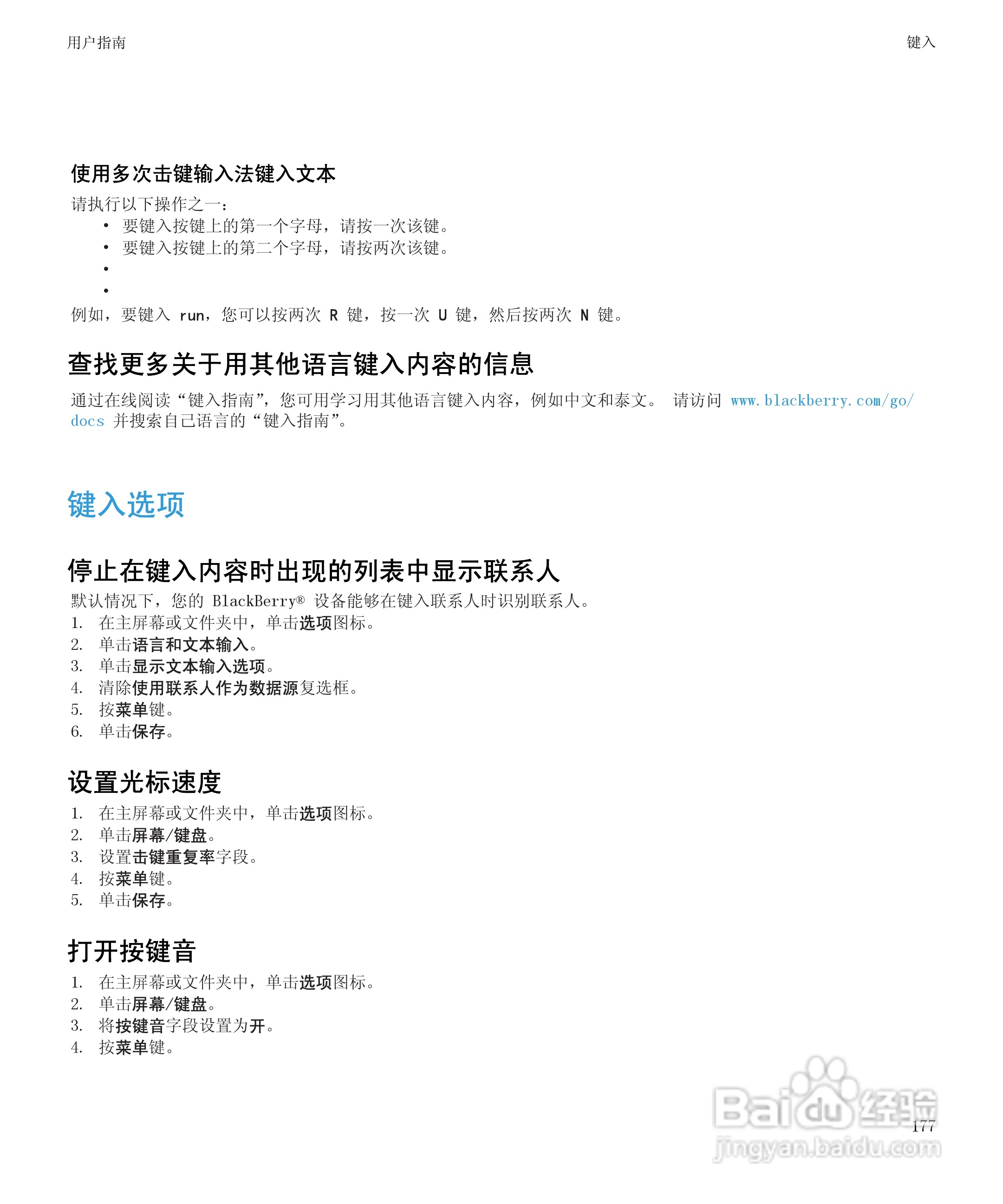
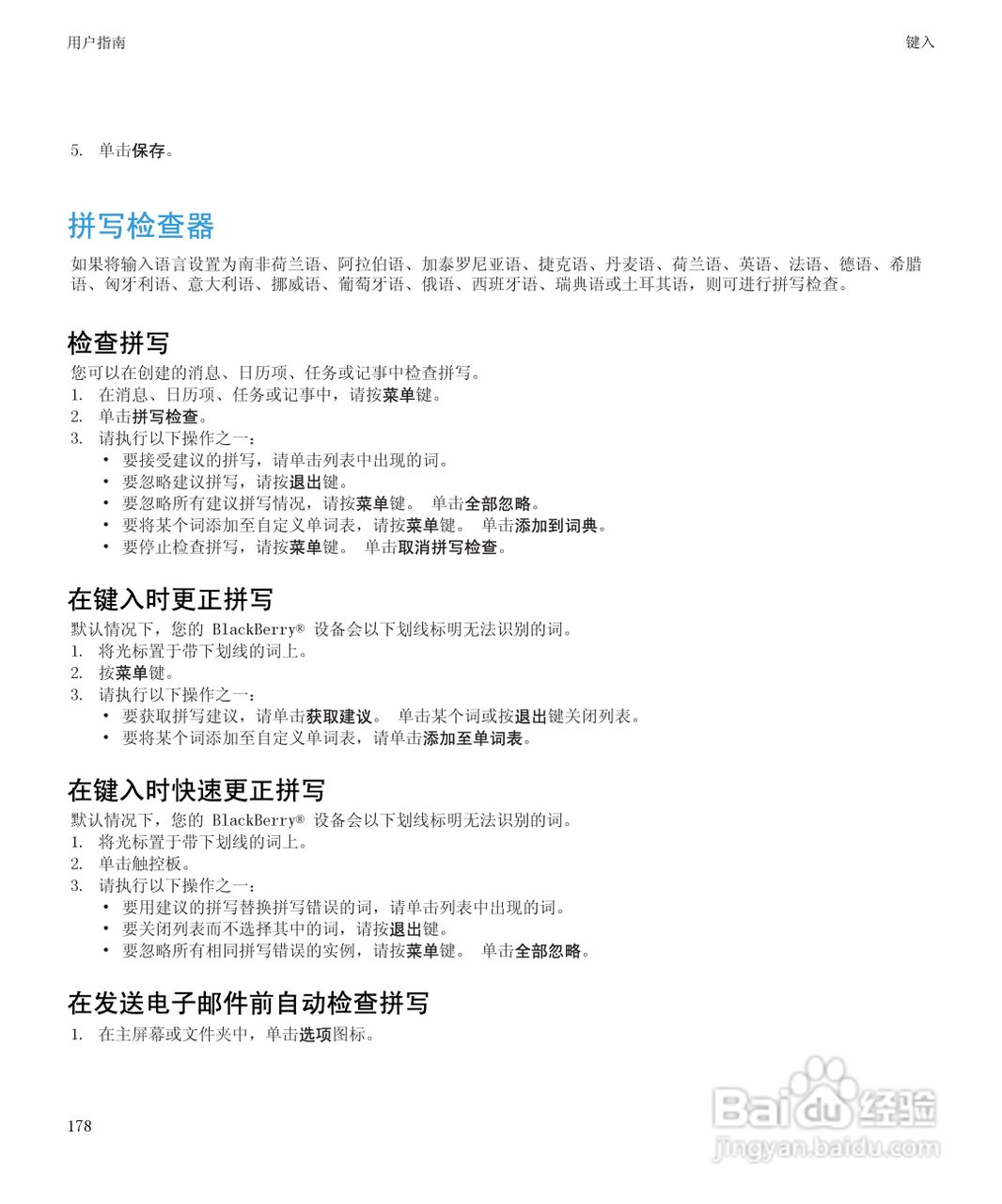
黑莓BlackBerry Curve 9100手机使用说明书:[18]
2026-04-23 07:16:12
(共篇)
上一篇:
|
下一篇:
相关推荐
黑莓BlackBerry Curve 9100手机使用说明书:[17]
阅读量:136
黑莓BlackBerry Curve 9100手机使用说明书:[29]
阅读量:136
使用说明书wf2651使用指南
阅读量:188
使用说明书封面怎么做
阅读量:194
黑莓BlackBerry Curve 9100手机使用说明书:[22]
阅读量:172
猜你喜欢
apec是什么组织
穿越人海只为与你相拥是什么歌
廿是什么意思
留什么给你吉他谱
编办是什么单位
涟漪是什么意思
红加黄是什么颜色
双一流是什么意思
9月30日是什么星座
容易感冒是什么原因
猜你喜欢
奥利给什么意思
12580是什么电话
原始股是什么意思
贪嗔痴慢疑是什么意思
核磁共振能检查什么
奇怪的反义词是什么
羊刃是什么意思
什么是真正的朋友
甲胎蛋白偏高说明什么
pr是什么